本文主要是关于三色发光二极管的相关介绍,并着重对三色发光二极管变色的设计过程及其原理进行了详尽的阐述。
发光二极管简称为LED。由含镓(Ga)、砷(As)、磷(P)、氮(N)等的化合物制成。当电子与空穴复合时能辐射出可见光,因而可以用来制成发光二极管。在电路及仪器中作为指示灯,或者组成文字或数字显示。砷化镓二极管发红光,磷化镓二极管发绿光,碳化硅二极管发黄光,氮化镓二极管发蓝光。因化学性质又分有机发光二极管OLED和无机发光二极管LED。
特点
电压
LED使用低压电源,供电电压在直流3-24V之间,根据产品不同而异,也有少数DC36V、DC40V等,所以它是一个比使用高压电源更安全的电源,特别适用于公共场所。
效能
消耗能量较同光效的白炽灯减少80%左右,较节能灯减少40%左右。
适用性
体积很小,每个单元LED小片是3-5mm的正方形,所以可以制备成各种形状的器件,并且适合于易变的环境
稳定性
10万小时,光衰为初始的50%
响应时间
其白炽灯的响应时间为毫秒级,LED灯的响应时间为纳秒级
环境污染
不含有害金属汞等
颜色
发光二极管方便地通过化学修饰方法,调整材料的能带结构和禁带宽度,实现红黄绿蓝橙多色发光。红光管工作电压较小,颜色不同的红、橙、黄、绿、蓝的发光二极管的工作电压依次升高。
价格
LED的价格越来越平民化,因LED省电的特性,也许不久的将来,人们都会把白炽灯换成LED灯。我国部分城市公路、学校、厂区等场所已换装完LED路灯、节能灯等。
LED变色灯是一种新型灯泡。它的外形与一般乳白色白炽灯泡相同,但点亮后会自动按一定的时间间隔变色。循环地发出青、黄、绿、紫、蓝、红、白色光。它适用于家庭生日派对、节日聚会、过节过年,给节日添加欢乐气氛:也可用于娱乐场所及作广告灯等。该变色灯泡的特点是,节能(耗电约1W)、寿命长、使用方便、价格便宜。 变色的光学原理
变色灯是由红(R)、绿(G)、蓝(B)三基色LED组成的。双色LED是我们十分熟悉的。一般由红光LED及绿光LED组成。它可以单独发出红光或绿光。若红光及绿光同时亮点时,红绿两种光混合成橙黄色。变色灯的变色原理如图1所示。三种基色LED分别点亮两个LED时,它可以发出黄、紫、青色(如红、蓝两LED点亮时发出紫色光);若红、绿、蓝三种LED同时点亮时,它会产生白光。如果有电路能使红、绿、蓝光LED分别两两点亮、单独点亮及三基色LED同时
点亮,则能按图1的情况发出七种不同颜色的光来。
LED变色灯是一种新型灯泡。它的外形与一般乳白色白炽灯泡相同,但点亮后会自动按一定的时间间隔变色。循环地发出青、黄、绿、紫、蓝、红、白色光。它适用于家庭生日派对、节日聚会、过节过年,给节日添加欢乐气氛:也可用于娱乐场所及作广告灯等。该变色灯泡的特点是,节能(耗电约1W)、寿命长、使用方便、价格便宜。 变色的光学原理
变色灯是由红(R)、绿(G)、蓝(B)三基色LED组成的。双色LED是我们十分熟悉的。一般由红光LED及绿光LED组成。它可以单独发出红光或绿光。若红光及绿光同时亮点时,红绿两种光混合成橙黄色。变色灯的变色原理如图1所示。三种基色LED分别点亮两个LED时,它可以发出黄、紫、青色(如红、蓝两LED点亮时发出紫色光);若红、绿、蓝三种LED同时点亮时,它会产生白光。如果有电路能使红、绿、蓝光LED分别两两点亮、单独点亮及三基色LED同时
点亮,则能按图1的情况发出七种不同颜色的光来。

电源输出15V电压供LED
阵列,输出14.6V供LED控制器。控制器的输出端(1、2、3)中有一个是低电平时(如1为低电平),则绿色LED亮,若三个输出端都是低电平时,则发出白光(绿、红、蓝光LED都亮)。
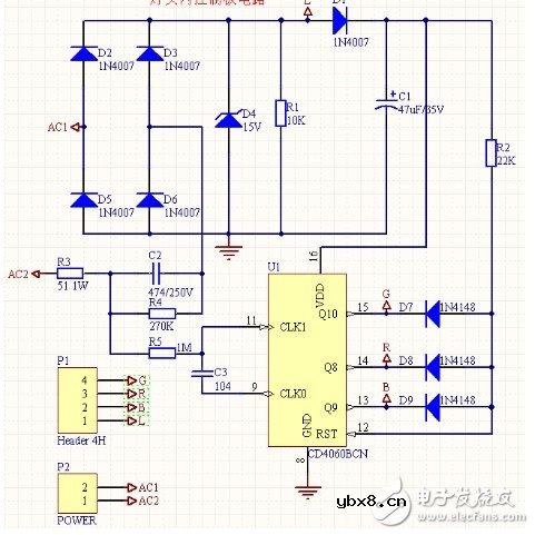
LED控制器是变色灯的关键,它是由CD4060来承担的。
LED变色灯的电路如图所示。它由电源部分、变色控制部分和三基色LED阵列组成。
由Buck电容C2、全波整流器D2-D5和调压二极管D4组成的电容降压电路是典型的AC/DC变换电路。15V稳压二极管(严格限制)作为驱动LED阵列的功率。在D1和C1滤波(约为145V)之后,电压被提供给CD4060和复位电压(高电平)。与电容器C2并联的电阻器R4是当电源断开时,C2上的电荷由R4放电,以防止灯头被充电。
这种电源的特点是,当负载的电压远小于220V时,负载上电流IL≈69C(C为降压电容,单位为uF,IL的单位为mA)。例如,C=0.47 u F时,
流过负载的电流约32.4mA,并且这个电流是比较稳定的:另外,这种电源尺寸小(占空间小)。其缺点是对市电是不隔离的,要求封闭在灯头内,并有良好的绝缘。

关于加法混色: LED灯具采用多个光源获得各种色光和强度。对于演艺灯具行业,加法混色已是老生常谈了。多年来,从业者采用带滤色片的灯具来投射天幕上的同一区域,这种方式控制起来并不容易。笔者使用的首台智能型灯具是一台采用3个MR16光源的聚光灯,它们分别带有红色、绿色和蓝色滤色片。早期,这类灯具只有3个DMX512控制通道,没有独立的强度控制通道。所以很难在调光过程中保持颜色不变。通常,电脑灯程序员还会设置一个“灭光换色”,以便轻易地熄灭灯具。当然,还有更好的方法,此处不再一一列举。
颜色的控制与定义: 如果使用者不用纯粹的DMX值来控制智能型灯具,而用某种抽象的控制方式,就可以采用一个虚拟的强度值。即使制造厂家规定灯具使用3个DMX通道,抽象的控制方式也可分配4个手柄来控制:强度值和3个颜色参数。 此处笔者写的是“3个颜色参数”,而非红色、绿色和蓝色,因为RGB只是描述颜色的一种方式。另一种描述方式是色调(hue)、饱和度(saturation)与亮度(luminance)-HSL(有人称它为强度(intensity)或明度(lightness),而非亮度)。另一种描述是色调(hue)、饱和度(saturation)与明度(value)-HSV。Value(明度)也常被称为brightness(亮度),它与Iumlnance(亮度)相似。然而,HSL和HSV对于饱和度的定义差别很大。为简单起见,笔者在本文中把色调定义为颜色,把饱和度定义为颜色的量。如果“L”被设为100%,那就是白色,0%是黑色,那么,50%的L则是饱和度为l00%的纯色。对于“V”,O%是黑色,l00%是纯色,此时饱和度值必须弥补其差别。 另一种有效的描述方式是CMY,它们是三原色,采用减法混色。如果起先发出白光,那么,可以利用2张滤色片来得到红色:品红色和黄色;它们分别移除白光中的绿色和蓝色成分。通常,LED变色灯具不采用减法混色,但是这依然是一种描述颜色的有效方式。 从理论上讲,当控制LED时,应该可以调节强度和RGB、CMY.HSL或HSV中的一个(它们之间存在一些差异)。
关于LED混色: 人眼可以察觉波长为390nm-700nm的光。最初的LED灯具仅采用红色(约630nm)、绿色(约540nm)和蓝色(约470nm)的LED。这3种颜色无法混合出人眼所能看到的每一种颜色。图l是基于整个可见光谱之上提出的RGB模型的假定区域。 三角形的3个顶点分别落在高饱和度的红色、绿色和蓝色区域内。通过改变每个LED芯片发出的功率,可以得到色域内的任一颜色,但这仅仅是理论,其实,混色效果受到许多因素的影响。例如红色、绿色和蓝色的确切波长因灯而异,它们之间可能存在巨大差异。 色域不仅能描述色调,还能描述强度与饱和度。如果通过谷歌快速搜索“colorgamut”(色域),则会看到圆、圆环、立方体、圆锥体,甚至水果形,所有这些图形都试图展示HSL的三维关系。
4添加更多的颜色: 随着LED的技术革新、价格下降等变化,越来越多的厂家进入了这个市场。灯光设计师对这种新光源的期待越来越强,由此对于灯具的亮度和控制颜色一致性的要求也随之提高。白色、琥珀色、青色和紫罗兰等新的LED颜色问世。起初,最流行的组合方式是RGBA,即添加了琥珀色芯片。这使色域的形状更像矩形,而非三角形。 另一变种是RGBW,它带有宽光谱的白色LED。更有新的灯具在RGB基础上添加了白色和琥珀色(RGBAW)。 随着LED技术的不断进步,芯片制造厂家还成功生产出了深红色、青色和品蓝色LED。这些颜色已应用于7色体系(深红色、红色、琥珀色、绿色、青色、蓝色和品蓝色),从而扩大了色域,可为设计师提供更多的颜色。 控制这么多的芯片可能很费力;每片芯片功率的多种组合方式都可获得颜色空间中的同一色点。
5如何控制这些LED: 由于LED技术的进一步发展,控制也变得越来越复杂了。可喜的是,一些现代化的控制系统能以非常简单的方式驱动任一类型的颜色体系。除强度外,使用者会得到不同的颜色参数:RGB、CMY.HSL和HSV。 笔者通过一个现实中的例子考察这些可能性。比方说,设计师做一部音乐剧,正采用混色灯具给天幕染色。 舞台上需要营造一个日落场景,设计师想从琥珀色变化到粉红色。采用RGB颜色空间,cuel为琥珀色(R=lOO%、G=60%、B=O%),cue2为粉红色(R=100%、G=0%、B=60%)。
关于三色发光二极管的变色相关介绍就到这了,如有不足之处欢迎指正。
反极性Buck-Boost为什么输出的是一个负压呢...
时间:2026-03-07
稳压管与普通二极管的区别
时间:2026-03-07
五大电子技术知识详解(逻辑门电路 可控硅 ...
时间:2026-03-07
介绍三种恒流电路的原理图
时间:2026-03-07
二极管的结构和分类
时间:2026-03-07
降压型开关稳压器的工作方式介绍
时间:2026-03-07
什么是开关稳压器?开关稳压器的控制方式
时间:2026-03-07
安世半导体碳化硅肖特基二极管获十大划时代...
时间:2026-03-07
电压调压器的定义及工作原理
时间:2026-03-07
为什么二极管会单向导通
时间:2026-03-07
玻璃釉电容器的结构与特点
时间:2026-03-05
电容器入门教程
时间:2026-03-05
关于STM32WL LSE 添加反馈电阻后无法起振的...
时间:2026-03-05
暑期买元器件下单立减还送华为P30pro
时间:2026-03-05
电阻的标称阻值和允许偏差
时间:2026-03-05
使用过滤器电容器和诱导器来抑制受辐射的EM...
时间:2026-03-05
LED固晶机龙头直面“寒冬”
时间:2026-03-05
浅谈高压贴片电容分类与性能参数
时间:2026-03-05
聚四氟乙烯电容器的结构与特点
时间:2026-03-05
漆膜电容器的结构与特点
时间:2026-03-05