本文主要是关于发光二极管的相关介绍,并着重对发光二极管交替闪烁的电路图制作进行了详尽的阐述。
发光二极管简称为LED。由含镓(Ga)、砷(As)、磷(P)、氮(N)等的化合物制成。当电子与空穴复合时能辐射出可见光,因而可以用来制成发光二极管。在电路及仪器中作为指示灯,或者组成文字或数字显示。砷化镓二极管发红光,磷化镓二极管发绿光,碳化硅二极管发黄光,氮化镓二极管发蓝光。因化学性质又分有机发光二极管OLED和无机发光二极管LED。
应用
在LED于20世纪60年代问世到80年代之前这10多年中,LED只有红、黄、绿几种颜色,发光效率很低(仅约1 lm/W),亮度比较低,而且价格高,人们只是将其用作电子产品的指示灯。从LED发展和应用历程上看,这一时期为LED的指示应用阶段。1 交流电源指示灯。该电路只要连接220V/50Hz的交流供电线路,LED就会被点亮,指示电源接通。限流电阻R的阻值为220V/IF。2 交流开关指示灯用LED作白炽灯开关指示灯的电路,当开关断开灯泡熄灭时,电流经R、LED 和灯泡EL形成回路,LED亮,方便人们在黑暗中找到开关。此时曲于回路中的电流很小,灯泡是不会亮的。当接通开关时,灯泡被点亮,而LED则熄灭。3 交流电源插座指示灯用双色(共阴极) LED作交流电源插座指示灯的电路。插座的供电由开关S控制。当红光LED亮时,插座无电;当绿光LED亮时,插座有电。4 保险管座指示灯LED用作工厂设备配电箱保险管座指示灯的电路。当保险管完好时,LED不亮;当保险管熔断时,LED会被点亮,以指示用户是哪一个熔断器已被烧断,以便更换。这对于用肉眼无法观察好坏的瓷芯式熔断器来说是非常方便的。5 LED广告招牌灯6 LED单色或者彩色显示屏一般单色显示屏用于显示单行汉字,彩色显示屏用于户外大屏幕电视。7 LED路灯8 LED汽车信号灯和LED电动车照明灯
这是一个简单的电路,用晶体管2N 2222A和一些电阻器驱动2个LED,两个LED交替闪烁。
元件清单
2N2222*2
10k电阻(棕黑色橙色)*2
390欧姆电阻(橙白棕)*2
100UF电解电容*2
蓝色LED(或其他颜色喜欢)*2
电池(3 - 9V)*1
开关*1
电路原理图

焊接三极管
用斜口钳将长的引脚剪掉。电池电压不要超过9伏。
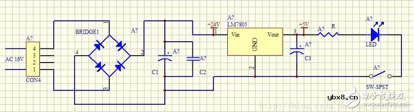
电路目标:220交流输入实现在开关按下时发光二极管亮
操作对象及其技术参数:普通发光二极管,一般发光二极管的正向导通工作典型电压(Forward Voltage)为3.3V,正常工作电流(Forward Current)为5-20mA,在这里电流计算以10mA为准。
原理图绘制
发光二极管端设计

设计因素:1.发光二极管工作时正向压降电压 2.发光二极管工作时流过的电流
先满足供电电源的要求必须大于3.3伏,要使二极管在工作时电流的大小为10mA,则需要在发光二极管上串联电阻,如下图所示

该电阻在这里的作用是限流至10mA。
发光二极管端供电电源参数
在直流电源的选择上从性质上可以选择的是电压源型和电流源型电源
电压源型电源:维持电压不变,电压源可以关断。
电流源型电源:维持电流不变,与负载无关,要保持通路状态,一旦开路由于电流源要维持电流的恒定在极间空气上形成高压发生击穿。在此应用中,首先发光二极管不可能串联到电流源回路中,只能是并联,发光二极管工作时可以将短路回路先断开,关断时,短路回路闭合,并且电源的非理想性,存在电源内阻,电流源又必须通路,从能耗的角度上讲也不适合此应用。
在此选用直流电压源对发光二极管端进行供电,之后涉及到电压源大小的选择,像货币的面额一样电源不可能将每种大小的电源都设计出来,在实际应用中主要规格有3.3V,5V,12V,24V,48V直流电压源,由于二极管的导通压降已经有3.3V,有考虑到减少功耗,这里选择5V直流电压源。
限流电阻阻值及其功率
回路电流 i=10mA,发光二极管正向导通压降为3.3V,电压源为5V,可以得到限流电阻的阻值为170欧,功率为0.017W。
5V直流电压源的获得
这里选用LM7805稳压模块,发光二极管端的回路如下图所示
在Vin上电压选取的范围是12-25伏之间,选取一般常用的电压12伏和24伏,以24伏计算LM7805功率为0.2W,可以保证工作时不发热,如果稳压模块的压差过大则使得功率较大而发热,可以采取散热处理,或者使用多个稳压模块,由多个稳压模块组成的电压源的工作电流还是负载电流。
发光二极管回路的电源滤波
电压源滤波处理:5V电源的电压有纹波,相当于将电容看成一个水缸,带有脉动的电压对电容充电,电压减少时由于电容可以补偿电压下降而造成的波动,从而减少脉动的纹波,通常该电容是电解电容,对于小电压源一般不会产生浪涌电压即dU/dt很大的情况,则不需要在电解电容边上接瓷片电容,去除浪涌。 对于电解电容的电容计算:C=IL/(∆U×f_充 ),之后的滤波电容计算是按照最初电源的频率计算,经过整流桥之后倍频,计算值加以一定余量。

滤波电容如下图所示

整流桥电源:
整流桥作为电源输入时,对于含有大电容的滤波(且没有负载时)的整流桥正负极之间的电压有效值为1.414Uin,在滤波电容后接入负载时电容进行充放电使得电压有所下降。增加瓷片电容滤去浪涌电压(利用电容两端的电压不可突变的性质)保证后面电路的工作的安全性,一般为104瓷片电容即可。整流桥输出的直流电压为24V,输出整流桥的交流输入为AC16V,AC16V由220交流输入经变压后通过接线端子接入发管二极管驱动电路。
主电路由下图所示

模块参数计算及其选型封装
整流桥模块
1. 整流桥二极管所能承受的反向电压(根号二倍 的电容电压)
2. 整流桥每只二极管流过的平均电流
限流电阻模块
可选的封装形式是直插式和贴片式,对贴片式的封装也有不同类型对应着不同的功率,先确定电阻是直插式还是贴片式,最后根据功率选择对应的封装形式(留一定余量)。
滤波电容模块
滤波电容的C相当于水缸的底面积,Q相当于水的体积,U相当于水缸的高度,电容后的负载电路需要向电容抽取电流也就是抽取电荷(相当于水缸中的水),导致水缸高度U下降,同时电压源对电容充电补充水缸高度(条件是电压源电压在瞬态大于电容电压才能将电荷注入电容),故纹波的产生是必然的,但是可以通过高频充电和增大C减小纹波。如果没有滤波电容,脉动电压直接供给负载,会造成电压的不稳定,影响工作,滤波稳定了电压的同时间接保证电流的稳定。
关于发光二极管的相关介绍就到这了,希望通过本文能让你对发光二极管有更深的认识。
五大电子技术知识详解(逻辑门电路 可控硅 ...
时间:2026-03-07
介绍三种恒流电路的原理图
时间:2026-03-07
二极管的结构和分类
时间:2026-03-07
降压型开关稳压器的工作方式介绍
时间:2026-03-07
什么是开关稳压器?开关稳压器的控制方式
时间:2026-03-07
安世半导体碳化硅肖特基二极管获十大划时代...
时间:2026-03-07
电压调压器的定义及工作原理
时间:2026-03-07
为什么二极管会单向导通
时间:2026-03-07
分享几个经典的通讯电平转换电路
时间:2026-03-07
为啥找到的混频器变频损耗为什么做不到更小...
时间:2026-03-07
玻璃釉电容器的结构与特点
时间:2026-03-05
电容器入门教程
时间:2026-03-05
关于STM32WL LSE 添加反馈电阻后无法起振的...
时间:2026-03-05
暑期买元器件下单立减还送华为P30pro
时间:2026-03-05
电阻的标称阻值和允许偏差
时间:2026-03-05
使用过滤器电容器和诱导器来抑制受辐射的EM...
时间:2026-03-05
LED固晶机龙头直面“寒冬”
时间:2026-03-05
浅谈高压贴片电容分类与性能参数
时间:2026-03-05
聚四氟乙烯电容器的结构与特点
时间:2026-03-05
漆膜电容器的结构与特点
时间:2026-03-05