描述
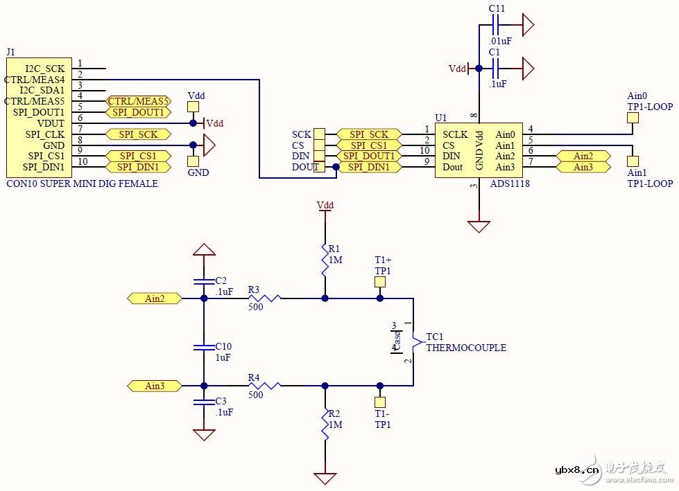
此热电偶测量验证设计提供了一种非常简单且精确的方式方法来实施热电偶测量。此设计概括了提供传感器诊断所必需的抗混叠滤波器和偏置电阻器。此示例还提供了一种新颖的方式,即使用 ADS1118 上的板载温度传感器完成对系统的冷端补偿。对于热电偶线性化,此设计还提供了一种非常简单的、可以在大多数微控制器上实施的线性算法。
特性
测量 K 型热电偶温度
精度 <1 °C
高精度/可重复性 0.2°C
包含冷端补偿
包含软件算法
使用 ADS1118 16 位 ADC(带 PGA)
原理图/方框图

相关热词:#热电偶
无线遥控器电路图制作
时间:2026-03-07
无线电遥控门铃电路原理图
时间:2026-03-07
NE555过流保护检测器电路图
时间:2026-03-07
串联谐振升压原理
时间:2026-03-07
谐振回路的工作原理
时间:2026-03-07
电容降压电路原理
时间:2026-03-07
实用的电容降压电路
时间:2026-03-07
低成本的阻容降压电路原理图分析
时间:2026-03-07
阻容降压原理及电路
时间:2026-03-07
阻容降压电路的误区
时间:2026-03-07
彩灯电路
时间:2026-03-05
三相异步电动机原理
时间:2026-03-04
三相异步电动机的七种调速方式
时间:2026-03-04
转角测量电路
时间:2026-03-05
经典的正弦波发生电路
时间:2026-03-05
电动机单线远程正反转控制电路图
时间:2026-03-04
三相异步电动机的拆装详讲
时间:2026-03-04
USB转232电路图
时间:2026-03-04
电度表的工作原理
时间:2026-03-04
电风扇红外遥控器2
时间:2026-03-04