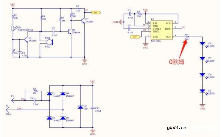
三极管1和三极管2都是NPN型三极管(如8050),三极管2的功率大于三极管1,它们组成达林顿管方式驱动LED。
电路原理是利用一个光敏电阻控制知LED亮灭,光敏电阻阻值会根据光线变化而发生改变,当光敏电阻阻值大于1M电阻时,三极管1由1M电阻上拉导通,此道时电流经过1K电阻流到三极管2的基极,使三极管2导通,LED亮。光敏电阻小于1M电阻时三极管1基极被光敏电阻拉低截止,此时三极管2也截止,LED灭。


(综合整理:leafcho、百度知道)
相关热词:#声控电路
无线遥控器电路图制作
时间:2026-03-07
无线电遥控门铃电路原理图
时间:2026-03-07
NE555过流保护检测器电路图
时间:2026-03-07
串联谐振升压原理
时间:2026-03-07
谐振回路的工作原理
时间:2026-03-07
电容降压电路原理
时间:2026-03-07
实用的电容降压电路
时间:2026-03-07
低成本的阻容降压电路原理图分析
时间:2026-03-07
阻容降压原理及电路
时间:2026-03-07
阻容降压电路的误区
时间:2026-03-07
彩灯电路
时间:2026-03-05
三相异步电动机原理
时间:2026-03-04
三相异步电动机的七种调速方式
时间:2026-03-04
转角测量电路
时间:2026-03-05
经典的正弦波发生电路
时间:2026-03-05
电动机单线远程正反转控制电路图
时间:2026-03-04
三相异步电动机的拆装详讲
时间:2026-03-04
USB转232电路图
时间:2026-03-04
电度表的工作原理
时间:2026-03-04
电风扇红外遥控器2
时间:2026-03-04