两组直流电机驱动电路图,一个是用桥式驱动的,还有一个是用集成电路L293DD驱动的,是用来驱动两个直流电机(12V,80mA)。另外L293DD,输入端是否可以把IN1,IN2(IN3,IN4)分别接一起由一个单片机口来控制。


电机电流小于1A用8050和8550搭H桥是最便宜的方案,电路也非常简单,

电流小于3A可以使用l298N(l298N的原理图我这没有,你自己百度搜把),电流小于43A可以使用BTS7960(这个芯片我用过,主要用于大电流直流电机驱动,挺贵的但是性能很好,学生不建议使用)

这三种方案元件价格是由低到高的,具体哪个你自己考虑,调速都是使用PWM,
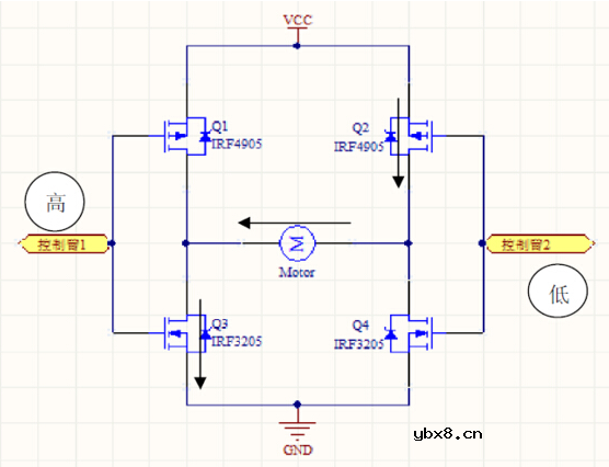
还有就是可以使用MOS管搭H桥也可

相关热词:#电路图
无线遥控器电路图制作
时间:2026-03-07
无线电遥控门铃电路原理图
时间:2026-03-07
NE555过流保护检测器电路图
时间:2026-03-07
串联谐振升压原理
时间:2026-03-07
谐振回路的工作原理
时间:2026-03-07
电容降压电路原理
时间:2026-03-07
实用的电容降压电路
时间:2026-03-07
低成本的阻容降压电路原理图分析
时间:2026-03-07
阻容降压原理及电路
时间:2026-03-07
阻容降压电路的误区
时间:2026-03-07
彩灯电路
时间:2026-03-05
三相异步电动机原理
时间:2026-03-04
三相异步电动机的七种调速方式
时间:2026-03-04
转角测量电路
时间:2026-03-05
经典的正弦波发生电路
时间:2026-03-05
电动机单线远程正反转控制电路图
时间:2026-03-04
三相异步电动机的拆装详讲
时间:2026-03-04
USB转232电路图
时间:2026-03-04
电度表的工作原理
时间:2026-03-04
电风扇红外遥控器2
时间:2026-03-04