当前位置:首页 > 电路图基础 > 正文

直流电机驱动电路图及设计思路

来源:网络  发布者:电工基础  发布时间:2026-03-07 17:13
直流电机具有优良的调速特性, 调速平滑、方便、调速范围广, 过载能力强, 可以实现频繁的无级快速启动、制动和反转, 能满足生产过程中自动化系统各种不同的特殊运行要求, 因此在工业控制领域, 直流电机

直流电机具有优良的调速特性, 调速平滑、方便、调速范围广, 过载能力强, 可以实现频繁的无级快速启动、制动和反转, 能满足生产过程中自动化系统各种不同的特殊运行要求, 因此在工业控制领域, 直流电机得到了广泛的应用。 

许多半导体公司推出了直流电机专用驱动芯片, 但这些芯片多数只适合小功率直流电机, 对于大功率直流电机的驱动, 其集成芯片价格昂贵。 基于此, 本文详细分析和探讨了较大功率直流电机驱动电路设计中可能出现的各种问题, 有针对性设计和实现了一款基于25D60-24A 的直流电机驱动电路。 该电路驱动功率大, 抗干扰能力强, 具有广泛的应用前景。

H 桥功率驱动电路的设计 

在直流电机中, 可以采用GTR 集电极输出型和射极输出性驱动电路实现电机的驱动, 但是它们都属于不可逆变速控制, 其电流不能反向, 无制动能力, 也不能反向驱动, 电机只能单方向旋转, 因此这种驱动电路受到了很大的限制。对于可逆变速控制, H 桥型互补对称式驱动电路使用最为广泛。可逆驱动允许电流反向, 可以实现直流电机的四象限运行, 有效实现电机的正、反转控制。 而电机速度的控制主要有三种, 调节电枢电压、减弱励磁磁通、改变电枢回路电阻。 三种方法各有优缺点, 改变电枢回路电阻只能实现有级调速, 减弱磁通虽然能实现平滑调速, 但这种方法的调速范围不大, 一般都是配合变压调速使用。 因此在直流调速系统中, 都是以变压调速为主, 通过PWM(Pulse Width Modulation)信号占空比的调节改变电枢电压的大小, 从而实现电机的平滑调速。

H 桥驱动原理 

要控制电机的正反转, 需要给电机提供正反向电压, 这就需要四路开关去控制电机两个输入端的电压。 当开关S1 和S4 闭合时, 电流从电机左端流向电机的右端, 电机沿一个方向旋转;当开关S2 和S3 闭合时, 电流从电机右端流向电机左端, 电机沿另一个方向旋转, H 桥驱动原理等效电路图如图1 所示。

直流电机驱动电路图及设计思路

一、 直流电机驱动电路的设计目标

在直流电机驱动电路的设计中,主要考虑一下几点:

1.功能:电机是单向还是双向转动?需不需要调速?对于单向的电机驱动,只要用一个大功率三极管或场效应管或继电器直接带动电机即可,当电机需要双向转动时,可以使用由4个功率元件组成的H桥电路或者使用一个双刀双掷的继电器。如果不需要调速,只要使用继电器即可;但如果需要调速,可以使用三极管,场效应管等开关元件实现PWM(脉冲宽度调制)调速。

2. 性能:对于PWM调速的电机驱动电路,主要有以下性能指标。

1)输出电流和电压范围,它决定着电路能驱动多大功率的电机。

2)效率,高的效率不仅意味着节省电源,也会减少驱动电路的发热。要提高电路的效率,可以从保证功率器件的开关工作状态和防止共态导通(H桥或推挽电路可能出现的一个问题,即两个功率器件同时导通使电源短路)入手。

3)对控制输入端的影响。功率电路对其输入端应有良好的信号隔离,防止有高电压大电流进入主控电路,这可以用高的输入阻抗或者光电耦合器实现隔离。

4)对电源的影响。共态导通可以引起电源电压的瞬间下降造成高频电源污染;大的电流可能导致地线电位浮动。

5)可靠性。电机驱动电路应该尽可能做到,无论加上何种控制信号,何种无源负载,电路都是安全的。

1.输入与电平转换部分:

输入信号线由DATA引入,1脚是地线,其余是信号线。注意1脚对地连接了一个2K欧的电阻。当驱动板与单片机分别供电时,这个电阻可以提供信号电流回流的通路。当驱动板与单片机共用一组电源时,这个电阻可以防止大电流沿着连线流入单片机主板的地线造成干扰。或者说,相当于把驱动板的地线与单片机的地线隔开,实现“一点接地”。

高速运放KF347(也可以用TL084)的作用是比较器,把输入逻辑信号同来自指示灯和一个二极管的2.7V基准电压比较,转换成接近功率电源电压幅度的方波信号。KF347的输入电压范围不能接近负电源电压,否则会出错。因此在运放输入端增加了防止电压范围溢出的二极管。输入端的两个电阻一个用来限流,一个用来在输入悬空时把输入端拉到低电平。

不能用LM339或其他任何开路输出的比较器代替运放,因为开路输出的高电平状态输出阻抗在1千欧以上,压降较大,后面一级的三极管将无法截止。

2.栅极驱动部分:

后面三极管和电阻,稳压管组成的电路进一步放大信号,驱动场效应管的栅极并利用场效应管本身的栅极电容(大约1000pF)进行延时,防止H桥上下两臂的场效应管同时导通(“共态导通”)造成电源短路。

当运放输出端为低电平(约为1V至2V,不能完全达到零)时,下面的三极管截止,场效应管导通。上面的三极管导通,场效应管截止,输出为高电平。当运放输出端为高电平(约为VCC-(1V至2V),不能完全达到VCC)时,下面的三极管导通,场效应管截止。上面的三极管截止,场效应管导通,输出为低电平。

上面的分析是静态的,下面讨论开关转换的动态过程:三极管导通电阻远小于2千欧,因此三极管由截止转换到导通时场效应管栅极电容上的电荷可以迅速释放,场效应管迅速截止。但是三极管由导通转换到截止时场效应管栅极通过2千欧电阻充电却需要一定的时间。相应的,场效应管由导通转换到截止的速度要比由截止转换到导通的速度快。假如两个三极管的开关动作是同时发生的,这个电路可以让上下两臂的场效应管先断后通,消除共态导通现象。

实际上,运放输出电压变化需要一定的时间,这段时间内运放输出电压处于正负电源电压之间的中间值。这时两个三极管同时导通,场效应管就同时截止了。所以实际的电路比这种理想情况还要安全一些。

场效应管栅极的12V稳压二极管用于防止场效应管栅极过压击穿。一般的场效应管栅极的耐压是18V或20V,直接加上24V电压将会击穿,因此这个稳压二极管不能用普通的二极管代替,但是可以用2千欧的电阻代替,同样能得到12V的分压。

3.场效应管输出部分:

大功率场效应管内部在源极和漏极之间反向并联有二极管,接成H桥使用时,相当于输出端已经并联了消除电压尖峰用的四个二极管,因此这里就没有外接二极管。输出端并联一个小电容(out1和out2之间)对降低电机产生的尖峰电压有一定的好处,但是在使用PWM时有产生尖峰电流的副作用,因此容量不宜过大。在使用小功率电机时这个电容可以略去。如果加这个电容的话,一定要用高耐压的,普通的瓷片电容可能会出现击穿短路的故障。

输出端并联的由电阻和发光二极管,电容组成的电路指示电机的转动方向。

4.性能指标:

电源电压15~30 V,最大持续输出电流5A/每个电机,短时间(10秒)可以达到10A,PWM频率最高可以用到30KHz(一般用1到10KHz)。电路板包含4个逻辑上独立的,输出端两两接成H桥的功率放大单元,可以直接用单片机控制。实现电机的双向转动和调速。

5.布线:

大电流线路要尽量的短粗,并且尽量避免经过过孔,一定要经过过孔的话要把过孔做大一些(》1mm)并且在焊盘上做一圈小的过孔,在焊接时用焊锡填满,否则可能会烧断。另外,如果使用了稳压管,场效应管源极对电源和地的导线要尽可能的短粗,否则在大电流时,这段导线上的压降可能会经过正偏的稳压管和导通的三极管将其烧毁。在一开始的设计中,NMOS管的源极于地之间曾经接入一个0.15欧的电阻用来检测电流,这个电阻就成了不断烧毁板子的罪魁祸首。当然如果把稳压管换成电阻就不存在这个问题了。

在2004年的Robocon比赛中,我们主要采用了这个电路用以电机驱动。

二、 低压驱动电路的简易栅极驱动

一般功率场效应管的最高栅源电压为20V左右,所以在24V应用中要保证栅源电压不能超过20V,增加了电路的复杂程度。但在12V或更低电压的应用中,电路就可以大大简化。

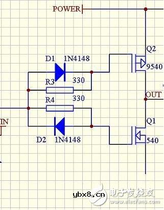
直流电机驱动电路图及设计思路

左图就是一个12V驱动桥的一边,上面电路的三极管部分被两个二极管和两个电阻代替。(注意,跟上图逻辑是反的)由于场效应管栅极电容的存在,通过R3,R4向栅极电容充电使场效应管延缓导通;而通过二极管直接将栅极电容放电使场效应管立即截止,从而避免了共态导通。

这个电路要求在IN端输入的是边缘陡峭的方波脉冲,因此控制信号从单片机或者其他开路输出的设备接入后,要经过施密特触发器(比如555)或者推挽输出的高速比较器才能接到IN端。如果输入边缘过缓,二极管延时电路也就失去了作用。

R3,R4的选取与IN信号边沿升降速度有关,信号边缘越陡峭,R3,R4可以选的越小,开关速度也就可以做的越快。Robocon比赛使用的升压电路(原理相似)中,IN前用的是555。

三、 边沿延时驱动电路

在前级逻辑电路里,有意地对控制PMOS的下降沿和控制NMOS的上升沿进行延时,再整形成方波,也可以避免场效应管的共态导通。另外,这样做可以使后级的栅极驱动电路简化,可以是低阻推挽驱动栅极,不必考虑栅极电容,可以较好的适应不同的场效应管。2003年Robocon比赛采用的就是这种驱动电路。下图是两种边沿的延时电路:

直流电机驱动电路图及设计思路

直流电机驱动电路图及设计思路

下图是对应的NMOS,PMOS栅极驱动电路:

直流电机驱动电路图及设计思路

直流电机驱动电路图及设计思路

这个栅极驱动电路由两级三极管组成:前级提供驱动场效应管栅极所需的正确电压,后级是一级射极跟随器,降低输出阻抗,消除栅极电容的影响。为了保证不共态导通,输入的边沿要比较陡,上述先延时再整形的电路就可以做到。

四、 其它几种驱动电路

1. 继电器+半导体功率器件的想法

继电器有着电流大,工作稳定的优点,可以大大简化驱动电路的设计。在需要实现调速的电机驱动电路中,也可以充分利用继电器。有一个方案就是利用继电器来控制电流方向来改变电机转向,而用单个的特大电流场效应管(比如IRF3205,一般只有N型特大电流的管子)来实现PWM调速,如下右图所示。这样是实现特别大电流驱动的一个方法。换向的继电器要使用双刀双掷型的,接线如下左图,线圈接线如下中图:

直流电机驱动电路图及设计思路

直流电机驱动电路图及设计思路

直流电机驱动电路图及设计思路

相关热词:#电流

最新文章
无线遥控器电路图制作无线遥控器电路图制作

时间:2026-03-07

无线电遥控门铃电路原理图无线电遥控门铃电路原理图

时间:2026-03-07

NE555过流保护检测器电路图NE555过流保护检测器电路图

时间:2026-03-07

串联谐振升压原理串联谐振升压原理

时间:2026-03-07

谐振回路的工作原理谐振回路的工作原理

时间:2026-03-07

电容降压电路原理电容降压电路原理

时间:2026-03-07

实用的电容降压电路实用的电容降压电路

时间:2026-03-07

低成本的阻容降压电路原理图分析低成本的阻容降压电路原理图分析

时间:2026-03-07

阻容降压原理及电路阻容降压原理及电路

时间:2026-03-07

阻容降压电路的误区阻容降压电路的误区

时间:2026-03-07

热门文章
彩灯电路彩灯电路

时间:2026-03-05

三相异步电动机原理三相异步电动机原理

时间:2026-03-04

三相异步电动机的七种调速方式三相异步电动机的七种调速方式

时间:2026-03-04

转角测量电路转角测量电路

时间:2026-03-05

经典的正弦波发生电路经典的正弦波发生电路

时间:2026-03-05

电动机单线远程正反转控制电路图电动机单线远程正反转控制电路图

时间:2026-03-04

三相异步电动机的拆装详讲三相异步电动机的拆装详讲

时间:2026-03-04

USB转232电路图USB转232电路图

时间:2026-03-04

电度表的工作原理电度表的工作原理

时间:2026-03-04

电风扇红外遥控器2电风扇红外遥控器2

时间:2026-03-04