温度控制电路在工农业生产和日常生活中用途非常广泛,例如工业上的特种炼钢炉,农业上建造的蔬菜大棚,家用冰箱,空调以及智能洗衣机,电水壶等。
一、电接点汞温度计控制电路

加热器 由交流接触器的主触点控制,交流接触器的主触点又由交流
接触器的线圈控制,而交流接触器的线圈又由中间继电器的常闭触点控制,中间继电器的常闭触点,又由中间继电器的线圈控制,中间继电器的线圈,串联在三极管Vt的集电极,当三极管导通时,中间继电器线圈得电, 而三极管的导通是由电接点汞温度计控制的,当温度计所测量的温度达到设定值时,三极管的基极回路被接通,中间继电器的线圈得电,中间继电器的常闭触点KA断开,交流接触器的线圈失电,交流接触器的主触点断开,电热器断电停止加热,当温度计没有达到设定值时,三极管的基极断开,三极管截止,中间继电器的线圈失电,中间继电器的常闭触点复位,交流接触器的线圈得电,主触点闭合,电热器通电加热。电路当中的T是降压变压器,把220伏的交流电变成15v的交流电,VD,是整流二极管,C,滤波电容,通过降压,整流,滤波所产生的直流电为三极管提供工作点电压。
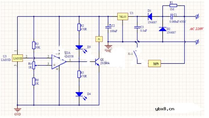
二、温控加热器电路

本例电路通过LM35D温度传感器检测环境温度,当温度低于设定值时,加热器启动,使环境恢复正常值,起到自动控温的作用。
LM35D是一种输出电压与温度成正比例的温度传感器,比例系数为10mV/℃。所以在电路图中,LM35D将温度直接转换成比例的电压信号,输出至运放LM358,这里当比较器使用。
比较器的同相端由分压电阻网络组成,提供一个基准电压,该电压转换成的温度值为温度下限,当传感器检测到的温度低于设定值时,比较器输出翻转。
因此,在环境温度正常时,比较器的反相端电压高于同相端电压,比较器输出低电平,三极管Q1截止,发光二极管D3被点亮。
当环境温度低于设定值时,比较器输出高电平,三极管Q1导通,发光二极管D3熄灭,D4被点亮。同时三极管的导通使继电器线圈有电流流过,继电器动作,常开触点J1-1吸合,接通加热器电路,加热器启动。
当环境温度上升达到设定值时,比较器翻转输出低电平,三极管Q1截止,继电器释放,J1-1断开,停止加热。同时指示灯D4被点亮。
整个电路的电源取自市电220V交流电,经电容C1降压后,再经二极管整流,电容C3滤波,78L05稳压输出5V,给LM358和温度传感器供电。
电阻R1在电路断电后,给电容C1提供泄放回路。二极管D2是在市电负半周时,给电容C1提供放电回路,放电回路是C1——电源——二极管D2——电容C1。
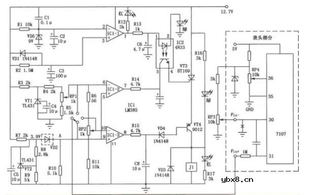
三、冰箱电子温控器电路

VD2为温度传感器,它由5只二极管1N4148串联而成。由图可见,A点电位将随传感器VD2所测到的温度呈正比变化。温度每升高1℃,VD2的正向压降减小约12mV。电位器RPl设定上限温度值(压缩机启动),电位器RP2设定下限温度值(压缩机停止),两者之间为温差,最小温差可调到0.5℃。延时电路与比较器输出端用IC2光电耦合器隔离,可提高电路的可靠性。温度显示表头选用μP5135A型(表头部分见图中虚线框内)。
由于本电路传感器VD2的负端即A点电位设计成1V为0℃,而表头为0V显示“00.0”,因此电路中加入3kΩ电阻和电位器RP3,并将表头集成电路7170的30脚接地线(图中打×处)断开,使表头的Vin端的电位提高1V。
调试时将传感器VD2置于冰水混合物中,调电位器RP3使表头显示“00.0”,再把VD2放入沸水中,调电位器RP4使表头显示为“100.0”,调试即告结束。最后,按电冰箱冷藏室内所储存的食物设定好温度、温差就可投入使用了。
责任编辑:pj
相关热词:#温度传感器
硬件工程师入门的基础元器件知识
时间:2026-03-07
硬件工程师入门基础元器件与电路原理
时间:2026-03-07
理想二极管大幅改善光伏快速关断器/优化器寿...
时间:2026-03-07
A22: 分立半导体器件知识与应用专题--二极...
时间:2026-03-07
一起来学习升压型(Boost or Step-up)开关...
时间:2026-03-07
19招电路(5V转3.3V)方案,运用起来非常棒
时间:2026-03-07
电路符号、标识快速区分二极管的极性
时间:2026-03-07
微波混频电路仿真设计
时间:2026-03-07
一文详解变压器的连接方法和联结组别
时间:2026-03-07
电源电路设计:详解线性电源和开关电源
时间:2026-03-07
彩灯电路
时间:2026-03-05
电动机单线远程正反转控制电路图
时间:2026-03-04
三相异步电动机原理
时间:2026-03-04
三相异步电动机的拆装详讲
时间:2026-03-04
USB转232电路图
时间:2026-03-04
三相异步电动机的七种调速方式
时间:2026-03-04
转角测量电路
时间:2026-03-05
经典的正弦波发生电路
时间:2026-03-05
电度表的工作原理
时间:2026-03-04
电风扇红外遥控器2
时间:2026-03-04