电视机发送和接收是依靠电子扫描对图像的分解与合成来实现的,如果要保证电视机和电视台发射的电子扫描顺序安全一致,就要在电视机内设置同步扫描电路。
一、液晶彩电电路

如图:Q4组成的电路为背光灯驱动电路的启动/停止(BL-ONIOFF)控制电路,Q6组成的电路为背光灯亮度调整电路,Ql组成的电路为开关电源的开/待机控制电路,L32组成的电路为+5V_mst电压形成电路。这说明在主板电路中,背光灯驱动电路的启动/停止电路、背光亮度调整电路、开关电源的开/待机控制电路的工作电压和+5V_mst电压形成电路的输入电压由5Vstb电压提供。
二、液晶电视电源电路

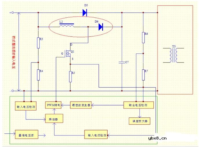
整流输入电压由R3、R4分压后,经输入电压检测电路后送到集成电路内部的乘法器;NMOS场效应管的源极电流经输入电流检测后也加到集成电路内部的乘法器;输出电压经R6、R7分压后,送到集成电路内部的输出电压检测电路,经与集成电路内部的参考电压比较和误差放大后也送到乘法器。
在较大的动态范围内,模拟乘法器的传输特性呈线性。当正弦波交流输入电压从零上升到峰值期时,乘法器将三路输入信号处理后,输出相应电平去控制PWM调制信号,,加到NMOS场效应管的栅极G,调整场效应管漏极、源极导通宽度和时间,使它同步跟踪电网输入电压的变化,让PFC电路的负载相对交流电网呈纯电阻特性。
结果,使流过一次回路感性电流峰值包络线紧跟正弦交流输入电压变化,获得与电网输入电压同频同相的正弦波电流。
三、液晶电视电源板pfc电路

检修液晶电源时,首先确认保险管状态,保险管完好,通常PFC校正电路中的开关管等没有失效。再测量大电解电容对地是否存在短路,有几十千欧以上充电电阻,表明电源没有击穿。如果保险管损坏,第一个要检查PFC校正电路开关管,第二个要检查副电5N“、40英寸以下的一般输出+5V、+12V、+24V三组电压;40英寸以上的一般输出源IC。+5V、+12V、+18V、+24V四组电压。其中+5V为待机电压,+12V供数字板,+18V供伴音,+24V供背光板。在实践维修中,只要各组电压一样、功率一样的电源板都可以代换。
电源板可以从电视上摘下独立维修,维修时只需要把开关机控制电路三极管C、E短接(或将一只1.5K左右的电阻与副电源的+5V输出端相连),整机就处于开机状态,各路电压均有输出。在部分液晶采电的开关电源中,只有+12V或+24V输出端带有一定功率的负载,主开关电源才进行正常的工作状态。所以在+24V输出端上你可以接一只电动自行车的36V灯泡作假负载(或在+12V输出端接一只麾托车灯泡作假负载)即可。
责任编辑:pj
相关热词:#电源电路
硬件工程师入门基础元器件与电路原理
时间:2026-03-07
理想二极管大幅改善光伏快速关断器/优化器寿...
时间:2026-03-07
A22: 分立半导体器件知识与应用专题--二极...
时间:2026-03-07
一起来学习升压型(Boost or Step-up)开关...
时间:2026-03-07
19招电路(5V转3.3V)方案,运用起来非常棒
时间:2026-03-07
电路符号、标识快速区分二极管的极性
时间:2026-03-07
微波混频电路仿真设计
时间:2026-03-07
一文详解变压器的连接方法和联结组别
时间:2026-03-07
电源电路设计:详解线性电源和开关电源
时间:2026-03-07
MOS管驱动电路原理与MOS管驱动电路布线设计
时间:2026-03-07
彩灯电路
时间:2026-03-05
电动机单线远程正反转控制电路图
时间:2026-03-04
三相异步电动机原理
时间:2026-03-04
三相异步电动机的拆装详讲
时间:2026-03-04
USB转232电路图
时间:2026-03-04
三相异步电动机的七种调速方式
时间:2026-03-04
转角测量电路
时间:2026-03-05
经典的正弦波发生电路
时间:2026-03-05
电度表的工作原理
时间:2026-03-04
电风扇红外遥控器2
时间:2026-03-04