2sc1815是日本公司生产的一种常用的NPN小功率硅三极管。该管耐压值是40V,Pcm=400mW,Icm=150mA,采用TO-92 封装方式。晶体管极性是NPN。
2sc1815主要参数:
集电极-基极击穿电压(VCBO):60V
集电极-发射极击穿电压(VCEO):50V
发射极-基极击穿电压(VEBO):5V
集电极电流(IC):150mA
基极电流(IB):50mA
耗散功率(PC):400mW
集电极-发射极饱和压降(VCE):0.25V
特征频率(fr):80MHz


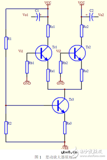
1、Tr1、Tr2发射极电流的和为定值
如图1所示,假设Tr1、Tr2完全相同,当没有输入信号时,各自的发射极电流Ie1、Ie2相同,且均为恒流源Tr3的发射极电流的一半。当在输入1加电压时,Ie1增加ΔIe,由于Ie1+Ie2被恒流源Tr3控制,故Ie2减小ΔIe,即Ie1与Ie2具有相同的变化量,只是增减方向不同。
2、对输入信号的差进行放大
该电路的输出是以集电极电流(=发射极电流)的变化量、以集电极电阻上的压降取出的。
ΔIe是由Tr1与Tr2的Vbe的差值决定的,当两个输入信号相同时,Tr1与Tr2的Vbe相同,两者之差为零,因而没有输出。
当两个输入信号不同时,Ie1与Ie2的变化量大小相等、方向相反,因而Vo1与Vo2是振幅相同、相位相反的信号。
故差动放大器电路仅对两个输入信号的差进行放大,不放大相同的输入信号,因而可以起到抑制温漂的作用。
3、差动放大器的增益
差动放大器的输入有单端输入、双端输入两种形式,输出也有单端输出、双端输出两种形式。
双端输出的增益为:AV=RC/RE
单端输出的的增益为:AV=RC/2RE
即单端输出增益为双端输出的一半。
可见差动放大器的增益与单管共射放大的增益相同,增加了一只管子并没有增大增益,但很好地抑制了温漂。

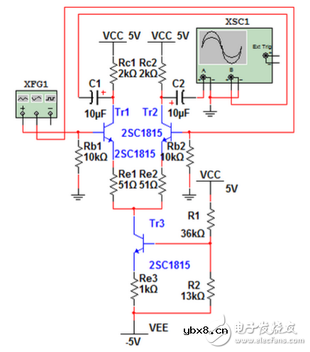
差分输入电压Vid≤100mV,放大电路增益≥20dB,即10倍,因为实际增益总小于理论计算值,故将理论计算的增益定位20倍,最大输出电压为100mV×20=2V。
差动放大器的电源电压要比最大输出电压加上作为恒流源工作的Tr3的发射极电阻Re3上的压降的值还要大。
如令Re3的压降为2V,电源电压在4V以上即可。为了使Tr1、Tr2的基极电压为0V,去掉输入侧的耦合电容,使电路简单化,故采用±5V的双电源。
Tr1、Tr2的集电极电流一般为0.1至数毫安。在这里设为1mA,则恒流源Tr3的发射极电流设定在2mA。令Re3上的压降为2V,电流流过2mA,所以
Re3=2V/2mA=1kΩ
为了使Re3上的压降为2V,设Vbe为0.6V,则R2上的压降为2.6V,所以R1上的压降为7.4V。
为了使Tr3上的基极电流可以忽略,则在R1、R2上流过的电流有必要比基极电流大10倍以上。如果设β=100,则Tr3的基极电流为
Ib3=2mA/100=0.02mA
所以流过R1、R2的电流为0.2mA。
R1=7.4V/0.2mA=36kΩ
R2=2.6V/0.2mA=13kOΩ
冷门知识:三极管也有特殊用法
时间:2026-03-07
晶体三极管放大电路的非线形失真及其解决办...
时间:2026-03-07
从一种新的切入角度来看三极管工作原理
时间:2026-03-07
三极管常见分类简介
时间:2026-03-07
你真的很懂三极管吗?
时间:2026-03-07
一文读懂三极管的符号、分类及如何判断极性
时间:2026-03-07
授人以鱼不如授人以渔,这些三极管放大电路...
时间:2026-03-07
放大电路的三种组态的识别与比较,放大电路...
时间:2026-03-07
三极管工作原理介绍,NPN和PNP型三极管的原...
时间:2026-03-07
8050开关继电器电路图,8050三极管开关电路...
时间:2026-03-07
玻璃釉电容器的结构与特点
时间:2026-03-05
电容器入门教程
时间:2026-03-05
关于STM32WL LSE 添加反馈电阻后无法起振的...
时间:2026-03-05
暑期买元器件下单立减还送华为P30pro
时间:2026-03-05
电阻的标称阻值和允许偏差
时间:2026-03-05
使用过滤器电容器和诱导器来抑制受辐射的EM...
时间:2026-03-05
LED固晶机龙头直面“寒冬”
时间:2026-03-05
浅谈高压贴片电容分类与性能参数
时间:2026-03-05
聚四氟乙烯电容器的结构与特点
时间:2026-03-05
漆膜电容器的结构与特点
时间:2026-03-05