1、calibre中有什么


Calibre打开之后,全选,知道可以看出哪里有东西

放大之后:


隔得太开了。
可以看出里面有些电阻和晶体管之类的。
根据导出方式的不同,后仿真的方式不同,这里我采用calibre进行后仿真,也可以用Hspice等进行后仿真。用Calibre进行后仿真有两种方法,后面再一一介绍步骤。不过使用Calibre仿真,前面一步是:将电路(反相器)生成一个symol之后,绘制一个test电路,再进行后仿真。
2、绘制一个test电路


生成一个symbol和绘制一个的步骤如下:
1、生成symbol


这时会多出一个symbol

2、新建一个test电路,就要先新建一个cell

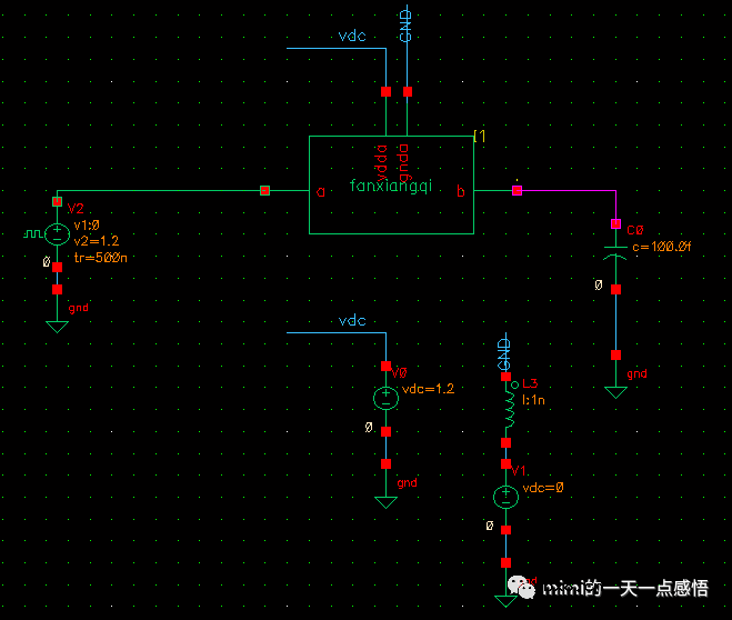
这样就打开了一个,添加器件,绘制原理图。
电源是一个理想1.2V电源vdc、地gnda和1个2nh电感ind组成,因为导线存在电感。
地也是一个理想0V电源vdc、地gnda和1个1nh电感组成,因为导线接的是大地,所有电感比电源的电感小。
输入是一个信号源vpluse和gnda组成,输出用1nf电容匹配。

为了进行对比,建立完成之后,先进行前仿真。
输入和输出的波形如下图所示。

采用calibre进行后仿真的方法


方法1步骤:
1、设置


2、运行,把之前绘图的cancel掉

3、画图,因为是反相器,比较简单,几乎一致。

放大,还是可以看到一些区别。

方法2、使用config文件,可以对电路进行层级仿真
步骤如下:
首先,选中要加载config文件的test电路



这时会变成这样

选择电路原理图选项




这样config的配置全部都调入进来了。
这里来设置calibre的调入

这样做的好处是,如果这个测试电路有很多个子电路,有利于对于不同的子电路,可以有的采用原理图方式,有的采用calibre方式,用于对电路的验证。

设置完成之后,保存

这样,配置就完成了。

进行后仿真
关掉那些界面,双击config

选择打开配置文件或原理图

不打开配置文件,或者原理图,OK。

这个时候,就和前仿真步骤一样了
这个时候Enviroment是空的,这个时候,就根据配置的顺序进行调用


最后按照前仿真的顺序进行运行。
这就完成了一个完整的电路仿真的过程。如果要修改,则可以打开配置文件,修改,保存,再运行,这样方便切换。
右击calibre,设置为打开config文件,点OK。


再返回calibre,如下设置好了点“OK”

再次调出Analog Design Environment,运行,继续画图,可以看到前仿真和后仿真的对比。

和前面的一样,有一点区别。
这样就完成了对反相器链路的后仿真。第二种比第一种好的地方是,第二种可以对不同模块进行后仿真后单独观看,对电路的影响。
电场激活原位掺杂平面光伏型胶体量子点红外...
时间:2026-03-09
什么是硅片或者晶圆?一文了解半导体硅晶圆
时间:2026-03-09
集成电路的几纳米代表了什么?
时间:2026-03-09
金刚石基GaN问世 化合物半导体行业进入第三...
时间:2026-03-09
实用模拟电路小常识浅析
时间:2026-03-09
寄存器是什么?怎么操作寄存器点亮LED灯?
时间:2026-03-09
一文详解MOS管驱动电路拓扑的设计
时间:2026-03-09
汽车芯片业应汲取的教训
时间:2026-03-09
半导体光刻工艺 光刻—半导体电路的绘制
时间:2026-03-09
电阻的原理和作用 电阻色环识别图 电路中电...
时间:2026-03-09
石英灯电子变压器电路原理
时间:2026-03-06
住宅小区负荷与变压器容量的选择技巧
时间:2026-03-06
变压器的常用型号如何标识?变压器的有载如...
时间:2026-03-06
使用过滤器电容器和诱导器来抑制受辐射的EM...
时间:2026-03-05
LED固晶机龙头直面“寒冬”
时间:2026-03-05
玻璃釉电容器的结构与特点
时间:2026-03-05
电容器入门教程
时间:2026-03-05
分析一个工作中常用的带有放大功能的高精度...
时间:2026-03-05
关于STM32WL LSE 添加反馈电阻后无法起振的...
时间:2026-03-05
绝缘电阻表的选用及使用注意事项
时间:2026-03-05