
1、推挽输出
如下电路,输出级有两个晶体管,两个晶体管交替驱动负载工作。实际上推挽输出电路可以看作是两个射极跟随器的组合。上面的NPN型晶体管和负载组成NPN型跟随器,下面的PNP型晶体管和负载组成PNP型跟随器。
射极跟随器前面文章讲了,有输出阻抗小的特点,推挽输出也有此特点,能够驱动比较大的负载。另外,在没有信号输入时,两个晶体管都不工作,几乎没有电流流过。晶体管静态损耗很小。

2、交越失真
以上电路有个缺点:在输入信号较小时,两个晶体管的Ube都小于0.7V,即两个晶体管都处于截止状态,此时没有对外输出,产生失真,这种失真出现在跨越零值的位置,即输入信号由正转负或者由负转正时输出出现失真。如下波形。

测量基极和射极电压以及晶体管电流,波形如下图,可以清楚观察出两个晶体管交替工作,死区位置时两个晶体管的Ube都小于0.7V,因此两个晶体管都没有电流留过,此时没有输出。

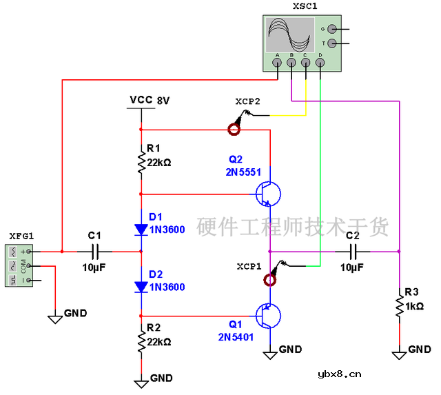
3、交越失真改善
如下电路使用两个二极管形成偏置,二极管正向压降Vf≈Ube≈0.7,使两个晶体管处于导通与不导通的临界状态,几乎不会出现交越失真现象。

输入输出电压以及电流波形如下:

这种电路在小电流应用场合十分常见,但是应用在大电流的场景下有热损坏风险。因为Ube有负温度特性,即随着温度升高Ube减小,导致二极管正向压降Vf>Ube,增大了集电极电流,集电极电流增大温度进一步升高,Ube进一步减小,集电极电流持续增大,如此循环导致晶体管过热损坏。
电场激活原位掺杂平面光伏型胶体量子点红外...
时间:2026-03-09
什么是硅片或者晶圆?一文了解半导体硅晶圆
时间:2026-03-09
集成电路的几纳米代表了什么?
时间:2026-03-09
金刚石基GaN问世 化合物半导体行业进入第三...
时间:2026-03-09
实用模拟电路小常识浅析
时间:2026-03-09
寄存器是什么?怎么操作寄存器点亮LED灯?
时间:2026-03-09
一文详解MOS管驱动电路拓扑的设计
时间:2026-03-09
汽车芯片业应汲取的教训
时间:2026-03-09
半导体光刻工艺 光刻—半导体电路的绘制
时间:2026-03-09
电阻的原理和作用 电阻色环识别图 电路中电...
时间:2026-03-09
石英灯电子变压器电路原理
时间:2026-03-06
住宅小区负荷与变压器容量的选择技巧
时间:2026-03-06
变压器的常用型号如何标识?变压器的有载如...
时间:2026-03-06
使用过滤器电容器和诱导器来抑制受辐射的EM...
时间:2026-03-05
LED固晶机龙头直面“寒冬”
时间:2026-03-05
玻璃釉电容器的结构与特点
时间:2026-03-05
电容器入门教程
时间:2026-03-05
分析一个工作中常用的带有放大功能的高精度...
时间:2026-03-05
关于STM32WL LSE 添加反馈电阻后无法起振的...
时间:2026-03-05
绝缘电阻表的选用及使用注意事项
时间:2026-03-05