| 用途: 三相交流异步电动机的降压起动,用于大容量三相交流异步电动机空载和轻载起动时减小起动电流。 降压启动控制电路: Y-△起动、自耦补偿起动、延边三角形起动控制电路。
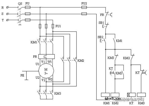
图1 ① 降压原理: 起动时,电动机定子绕组Y连接,运行时△连接。 Y-△ 降压起动控制电路
图2 ② 主电路分析:KM1、KM3——Y起动,KM1、KM2——△运行。 讨论:KM1、KM2、KM3容量关系。 ③ Y-△ 降压起动过程分析: 按下起动按钮SB2—>KM1线圈通电自锁 —>KM3线圈通电--M作Y接起动; —>KT线圈通电延时—>KM3线圈断电->KM2线圈通电自锁----M作△接行。 —>KT线圈断电复位。 自耦补偿起动
图3 ①降压原理:起动时电动机定子绕组接自耦变压器的次级,运行时电动机定子绕组接三相交流电源,并将自耦变压器从电网切除。 ②主电路:起动时,KM1主触点闭合,自耦变压器投入起动;运行时,KM2主触点闭合,电动机接三相交流电源,KM1主触点断开,自耦变压器被切除。 讨论: KM2与KM1的控制要求; KM1主触点的容量。 ③控制电路:起动过程分析 按动SB2->KM1线圈通电自锁->电动机M自耦补偿起动; ->KT线圈通电延时-->KA线圈通电自锁->KM1、KT线圈断电-->KM2线圈通电->电动机M全压运行。 延边三角形降压起动
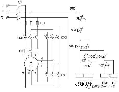
图4 ①原理:绕组连接67、48、59构成延边三角形接法,绕组连接16、24、35为△接法。
图5 ②主电路分析KM1、KM3使接点1、2、3接三相电源,67 、 48、 5 9对应端接在一起构成延边三角形接法,用于降压起动。 KM1、KM2使接点16、24、35接在一起,构成△连接,用于全压运行。 控制电路与Y-△起动控制电路相同,不再分析。 |
相关热词:#电工论坛
电工距离保护有几段?这解释合理不?
时间:2026-03-10
PLC是什么?PLC是以微处理器为基础,综合了...
时间:2026-03-10
18个电动机知识,转子转速与旋转磁场的转速...
时间:2026-03-10
图解一灯单控、双控、三控、四控照明灯控制...
时间:2026-03-10
图解电能表的接线大全方法
时间:2026-03-10
星三角降压启动控制线路的接线技巧常见故障...
时间:2026-03-10
为电工朋友总结的电工基础知识和维修经验,...
时间:2026-03-10
建筑电气工程施工质量验收规范,最全面的水...
时间:2026-03-10
专业电工师傅解答:家装改水电线管走地好还...
时间:2026-03-10
功率如何计算电流承受力,2500W用电器用多粗...
时间:2026-03-10
豆浆机更换电机全过程
时间:2026-03-09
电信 IPTV 常见故障排除方法与检修实例 (三...
时间:2026-03-08
三相电的相序 怎样才能分辨ABC
时间:2026-03-09
分享一下解决TV远程各种问题的工具方法,你...
时间:2026-03-09
格兰仕G90F25CN3LV-Q6(GO)变频 微波炉,按启...
时间:2026-03-09
九阳电压力锅维修过程
时间:2026-03-09
《洗衣机维修从入门到精通》电子书PPT之三
时间:2026-03-09
电动车越开电池越不耐用?别急着换!充电注...
时间:2026-03-09
在这3种情况下,最好别安装燃气热水器,别拿...
时间:2026-03-09
安装师傅却说:他只是帮忙的,并表示这个线...
时间:2026-03-09