mos管是金属(metal)—氧化物(oxide)—半导体(semiconductor)场效应晶体管,或者称是金属—绝缘体(insulator)—半导体。MOS管的source和drain是可以对调的,他们都是在P型backgate中形成的N型区。在多数情况下,这个两个区是一样的,即使两端对调也不会影响器件的性能。这样的器件被认为是对称的。
TTL连接线是用于相机与闪光灯离机专用的热靴来相连接线,通常还会把它叫做闪光灯离机连接线、TTL线、快门连接线、离机连接线等等,有很多种叫法。
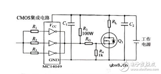
工作频率和驱动信号的占空比不是很大,并且VMOS的功率规格也不是很大时,普通并不需求为VMOS配置特地的驱动电路。通用的CMOS半导体(互补金属氧化物品体管逻辑IC)、TTL(晶体管逻辑)集成电路、常见的PWM专用IC的输出级都能够直接驱动VMOS。这种驱动方式普通适用于驱动信号的产生及控制电路与VMOS构成的功率级电路共地的状况。
TTL集成电路的逻辑电平为5V,输出级通常由BJT(双极性晶体管)组成,信号普通从集电极输出,这就是常说的“集电极开路输出”,当然,输出级也有采用MOSFET的,这就是“开漏输出”。上述开路输出方式需求外部电路配置偏置电阻,以树立工作点,限定输出电流。

通用IC的峰值电流驱动才能通常都不会超越1A,这是限制其驱动才能的主要要素。图中的上拉电阻R3决议了驱动才能的大小和性能。R4是栅极泄放电阻,作用是在栅极驱动信号没有时疾速泄放掉输入电容的电荷。R4越小越有利于VMOS的疾速关断,但是义会增加控制电路的驱动担负,普通而言,R4的取值不应该小于控制电路的输出阻抗。
在驱动才能有限的条件下,为了减小引线寄生电感的影响,VMOS间隔控制电路越近越好。为了防止栅极电流对控制电路的影响,图中的旁路( Bypass)电容也是引荐要采刚的,普通采用聚酣、CBB、瓷片等无极性电容,容量为0.1~lμF即可。
采用TTL集成电路驱动MOS另一个需求留意的问题是,工作电压至少要高于VMOS的开启电压VGS(th),而且要保证图中A点的驱动电压高于开启电压。用CMOS来驱动根本上不需求思索这样的问题,由于此类Ic能够提供12V左右的信号电平。

TTL和CMOS集成电路自身能够搭接成振荡电路,产生方波等信号,因此,除了功用上没有专用的PWM强大以外(通常的主要区别是维护电路),在简单的应用中是很便当的。
图5. 72中的TTL和CMOS电路符号画成了(逻辑)门电路的方式。门电路输出的波形十分规整,关于方波而言,就是十分“方”的波形,十分合适驱动开关电路厂作,只是功率输出才能有限,普通称之为“电平信号,常见的逻辑门电路符号如图5.73所示,关于它们的概念,很容易找到相关的公开材料,也不是本书讨论的主要内容,在此不再赘述。

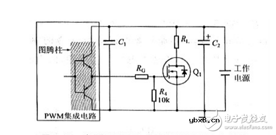
专用的PWM集成电路针对详细的应用增加了一些适用的功用,经典的型号莫过于UC3842,TL494了,它们当然也能够直接驱动VMOS。这些IC的输出级普通为“图腾柱”电路,驱动才能更强,像TL494的输出级,既可以提供图腾柱输出,也能够提供集电极升路输出。

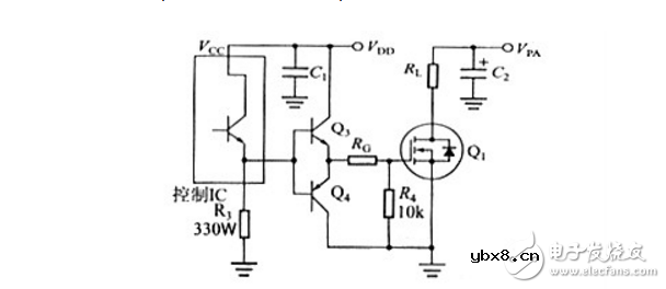
图腾柱属于推挽电路,因而能够主动对VMOS的栅极停止放电,这样一来,栅极泄放电阻能够省略,也能够取比拟大的数值,以防万一。假如IC内部的驱动才能缺乏,外部能够增加扩流电路,常见的电路方式也是图腾柱的电路。关于集电极开路输出的IC,如TTL集成电路,外接扩流电路时,通常并不从集电极取信号,而是从发射极取信号,这样—来,内部的集电极开路输出级就变成了射极跟随器,既降低了输出阻抗,也有利于开关速度的进步。

扩流电路普通用来驱动大电流规格的VMOS,为了减小驱动控制电路与功率级电路之间的互相干扰,通常会采用各自独立的电源。为了简化图线的相互穿插以有利于读图,地(也称为参考点)和电源也会在恰当的中央分别画出,这种画法疏忽了连线的电阻以及阻抗,最初多见于欧美电路原理图中。在实践布线时,应该留意它们的影响。
Q3、Q4既能够采用通用的小功率晶体管,也能够采用小功率互补对管,如FPQ6502等等。
多业务广域网解决方案
时间:2026-03-05
无线网络新技术_无线MESH网络是什么
时间:2026-03-05
简单无线mesh网络搭建
时间:2026-03-05
无线mesh网络特点
时间:2026-03-05
无线接入方式有哪些
时间:2026-03-05
无线接入器是什么
时间:2026-03-05
无线中继器安装操作步骤
时间:2026-03-05
无线中继器怎么设置_怎样用中继器增强wifi无...
时间:2026-03-05
tplink无线中继器设置
时间:2026-03-05
无线怎么防止别人蹭网
时间:2026-03-05
瞬间抑制二极管(TVS)/瞬间抑制二极管(TVS)是...
时间:2026-03-04
什么是霍尔传感器
时间:2026-03-05
半导体材料的主要种类有哪些?
时间:2026-03-04
高级封装,高级封装是什么意思
时间:2026-03-04
数字比较器,数字比较器是什么意思
时间:2026-03-04
常用整流二极管型号大全
时间:2026-03-04
S/HS固态继电器原理简介
时间:2026-03-04
稳压二极管的选用和代换
时间:2026-03-04
TVS器件的电特性有哪些
时间:2026-03-04
TVS二极管的分类/应用,TVS二极管的特点/选用...
时间:2026-03-04