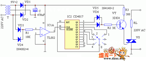
过零调功器电路图

该装置的电路工作原理如图1所示()。它是由电源电路、交流电过零检测电路、十进制计数器/脉冲分配器及双向可控硅等组成。220V市电经电源变压器T降压后,由二极管VD1、VD2构成的全波整流电路整流,由C滤波后供给整机电路工作。经二极管VD3、VD4全波整流后,得到的脉动直流电压经R1后加到运算放大器IC1的反相输入端。当脉动电压过零(也就是交流电压过零)时,IC1便出现过零脉冲。
IC2用于对过零脉冲进行计数和脉冲分配,从而产生可控硅触发信号。S是功率调节开关,通过S改变IC2计数方式来调节交流负载的功率。例如,当S位于“3”档时,IC2进行四进制计数,每输入4个过零脉冲仅产生2个触发脉冲去触发双向可控硅导通,因而该档为半功率档。图中给出了4档,由于IC2具有10个输出端,将这些输出端适当的组合,就可以获得不同的功率档。VT接成一个大电流开关,可对不同通流量的可控硅VS进行大电流触发,从而使之可靠地工作。
其中IC1采用通用运算放大器集成电路(如LM324N、TL082等)。IC2采用CD4O17。VT采用3DK4或其它中功率开关三极管均可,β≥1OO。VS应根据负载的电流来选择,其耐压不低于600V,感性负载其耐压值还可提高。T采用2~3W的电源变压器,次级电压力9V。S为调功选择开关,可选用瓷质波段开关。其它元器件无特殊要求,可按图示数值选用。
相关热词:#过零
电线电缆的结构、分类、工艺流程
时间:2026-03-05
变压器铁芯为什么需要接地?
时间:2026-03-05
安科瑞AISD系列智能安全配电装置应用案例
时间:2026-03-05
10kV配电室高压设备有哪些?
时间:2026-03-05
安科瑞数据中心集中监控机房机柜建设解决方...
时间:2026-03-05
什么叫二次回路 二次回路与一次设备的关系
时间:2026-03-05
微网储能孤岛运行程序仿真应用案例
时间:2026-03-05
变电站、开闭所、变电所、配电房介绍
时间:2026-03-05
基于物联网云平台的分布式光伏监控系统的设...
时间:2026-03-05
关于建筑强弱电的基础知识
时间:2026-03-05
彩灯电路
时间:2026-03-05
三相异步电动机原理
时间:2026-03-04
转角测量电路
时间:2026-03-05
经典的正弦波发生电路
时间:2026-03-05
三相异步电动机的七种调速方式
时间:2026-03-04
电度表的工作原理
时间:2026-03-04
电动机单线远程正反转控制电路图
时间:2026-03-04
三相异步电动机的拆装详讲
时间:2026-03-04
USB转232电路图
时间:2026-03-04
石英晶体钟脉冲发生器
时间:2026-03-05