零交越检测器电路
电路图基础2026-03-07
本设计中的零交越检测器电路可生成一个交流电源的零交越脉冲,并提供电气绝缘。输出脉冲的下降沿出现在零交越点前约200μs。使用这个电路可以安全地停止一个可控硅栅极的触发,使之有时间正常地关断。只有
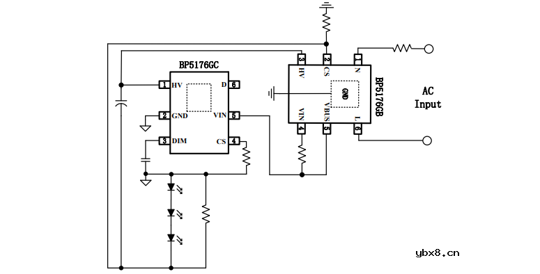
AP166+AP4313 LED驱动电路原理图
电路图基础2026-03-07
IEC国际电工委员会对照明灯具提出明确的谐波要求,即IEC61000-3-2标准。因此对于较大功率LED照明应用,采用功率因数校正(PFC)控制技术成为必需。对于60W以下应用,有高性价比单级PFC控制方案,该方案电路原
电风扇指触保护报警电路
电路图基础2026-03-07
本电路由555时基电路,无触点开关电路,狗叫声模拟电路和电源电路四部分组成。没有人触及风扇金属网罩时,555时基电路第3脚输出端为低电平,三极管BG1导通,控制双向可控硅CT导通,从而有电流通过风扇电动机,使电
基于CW7800的功率调幅器电路图
电路图基础2026-03-07
调幅器是使受调波的幅度随调制信号而变化的电路。理想的调幅特性应是直线,否则便会产生失真。用于大功率广播或通信发射机的调幅器,还要求有足够大的输出功率和较高的效率。基于CW7800的功率调幅器电路图如下:
复合晶体管扩流的BG602集成稳压器电路
电路图基础2026-03-07
复合晶体管,指在IC中,常常把几个晶体管连接起来而构成具有一定功能的晶体管;在分析时一般是把它们当作一个整体来处理。复合晶体管扩流的BG602集成稳压器电路如下:
基于CW1842的开关式稳压器电路图
电路图基础2026-03-07
CW1842是开关电源电流型集成控制器,开关电源是将电网的非稳定交流变换成稳定直流输出电压的功率变换装置。基于CW1842的开关式稳压器电路图如下:
基于晶体管的低频调制器电路
电路图基础2026-03-07
电子发烧友为大家提供了基于晶体管的低频调制器电路,本站还有其他相关资料,欢迎浏览,希望对您有所帮助!
采用幅值调制的红外线发送电路
电路图基础2026-03-07
如图伴音用的红外发送电路,适用于无线电调谐选台,高保真放大器及收音机中作高灵敏度伴音电路。采用幅值调制的红外线发送电路如下所示:
电风扇加装阵风控制器电路图
电路图基础2026-03-07
该电路中IC,R1,RP及C1等元件组成一个无稳态电路,其输出端3脚的高低电平转换时间由RP及C1的充放电时间决定。合上开关S,220V交流电经C5和R3降压及VD2,VD3,VD4,C4整流滤波后得到一稳定在12V左右的电压,提供给
三相交流电动机接线原理图
电路图基础2026-03-07
一般三相交流电动机接线架上都引出六个接线柱,当电动机牌上为星型接法时,D6,D4,D5相连接。其余D1,D2,D3接电源;当是三角形接法时,D6与D1连接,D4与D2连接,D5与D1连接,然后D1,D2,D3接电源。如图为三相交
传感器抗干扰电路图
电路图基础2026-03-07
这个接近传感器电路其发光电路发射由脉冲调制的红外光,而接收电路采用了滤波器,只检出所需要的频率成分,从而避免环境光的影响。传感器抗干扰电路图如下:
超稳定基准的开关稳压器电路图
电路图基础2026-03-07
电子发烧友为大家提供了超稳定基准的开关稳压器电路图,本站还有其他相关内容,欢迎浏览,希望对您有所帮助!超稳定基准的开关稳压器电路图如下:
开关电源的光耦输出电路原理图
电路图基础2026-03-07
PWRGD是电源的输出端口,它可以很直观地显示外部电源的输人状态,开关电源的光耦输出电路原理图如图所示:
可控硅开关管的触发电路图
电路图基础2026-03-07
在电路中,微分后的正脉冲交替地加到阴极控制极,使SCS接通和断开。当SCS断开时,导向二极管D2和整流二极管D3反向偏置,故脉冲R加到阴极控制极,使SCS接通,当SCS接通时,D1反向偏置,而D2上的反向偏压被D3消除,
基于DN-35的变压器抽头式稳压器电路图
电路图基础2026-03-07
DN-35是稳压电源电路,采用5脚塑封,直流输入电压为40V,最高60V;可调输出电压范围2.85V一36V,可调输出电流2A。变压器抽头式稳压器电路如下:
DC-DC升压(BOOST)电路原理
电路图基础2026-03-07
BOOST升压电路中: 电感的作用:是将电能和磁场能相互转换的能量转换器件,当MOS开关管闭合后,电感将电能转换为磁场能储存起来,当MOS断开后电感将储存的磁场能转换为电场能,且这个能量在和输入电源电
ADALM2000实验:调谐放大器级(二)
时间:2026-03-08
晶丰明源欧洲ErP线性可控硅调光方案
时间:2026-03-08
冷门知识:三极管也有特殊用法
时间:2026-03-07
晶体三极管放大电路的非线形失真及其解决办...
时间:2026-03-07
从一种新的切入角度来看三极管工作原理
时间:2026-03-07
三极管常见分类简介
时间:2026-03-07
你真的很懂三极管吗?
时间:2026-03-07
一文读懂三极管的符号、分类及如何判断极性
时间:2026-03-07
授人以鱼不如授人以渔,这些三极管放大电路...
时间:2026-03-07
放大电路的三种组态的识别与比较,放大电路...
时间:2026-03-07
彩灯电路
时间:2026-03-05
电动机单线远程正反转控制电路图
时间:2026-03-04
三相异步电动机原理
时间:2026-03-04
三相异步电动机的拆装详讲
时间:2026-03-04
USB转232电路图
时间:2026-03-04
三相异步电动机的七种调速方式
时间:2026-03-04
转角测量电路
时间:2026-03-05
经典的正弦波发生电路
时间:2026-03-05
电风扇红外遥控器2
时间:2026-03-04
电度表的工作原理
时间:2026-03-04