频率可调的移相式正弦波发生器电路
电路图基础2026-03-07
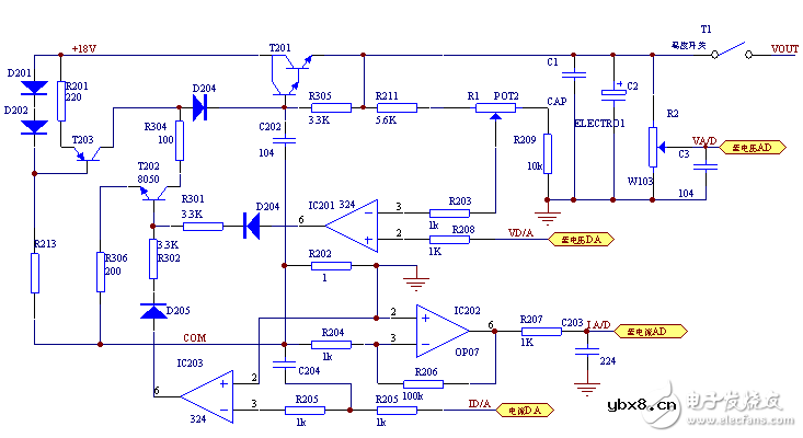
本电路(见下图)是一种频率可调的移相式正弦波发生器电路。其频率稳定度通过实际测试为0.002%。该电路性价比高,用很便宜的几个元件在很宽的频段内。实现频率连续可调。笔者在实验时将频段分为低、中、高三个频段
电路图天天读(25):基于单片机的锂电池快...
时间:2026-03-07
基于μC/OS-II嵌入式的固话来电防火墙电路模...
时间:2026-03-07
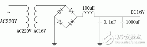
变压器的作用、原理及分类
时间:2026-03-07
基于电力线通信的温度采集系统模块电路设计
时间:2026-03-07
双向通信渔船测报仪系统电路模块设计
时间:2026-03-07
采用单个智能电路的智能电池快速充电器电路...
时间:2026-03-07
充电电池和单机快速充电器电路设计
时间:2026-03-07
电路图天天读(26):快速充电电路图集锦
时间:2026-03-07
基于COMX和STM32的机器人伺服控制器电路设计
时间:2026-03-07
基于MSP430单片机的发控时序检测系统电路设...
时间:2026-03-07
彩灯电路
时间:2026-03-05
三相异步电动机原理
时间:2026-03-04
三相异步电动机的七种调速方式
时间:2026-03-04
转角测量电路
时间:2026-03-05
经典的正弦波发生电路
时间:2026-03-05
电动机单线远程正反转控制电路图
时间:2026-03-04
USB转232电路图
时间:2026-03-04
电度表的工作原理
时间:2026-03-04
电风扇红外遥控器2
时间:2026-03-04
三相异步电动机的拆装详讲
时间:2026-03-04