电动自行车充电器电路
电路图基础2026-03-07
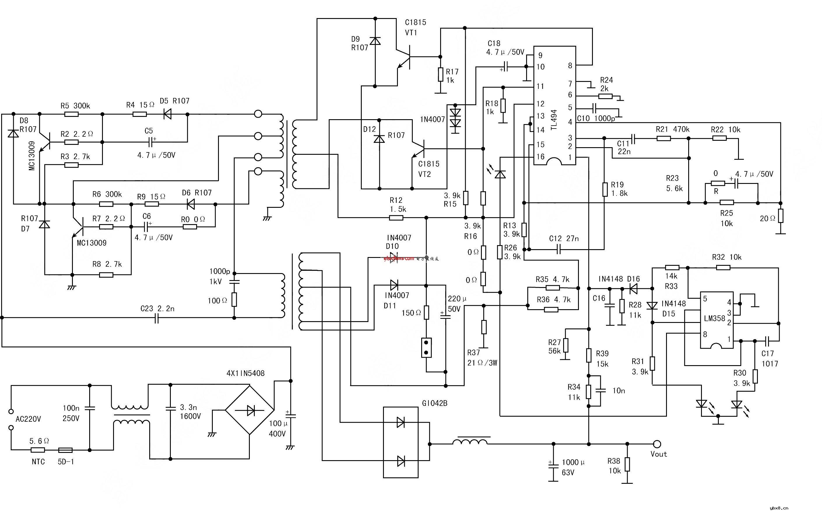
电子发烧友为您提供了自行车充电器电路原理图,希望对您的工作学习有所帮助,图中用到了TL494芯片以及电阻电容和晶体管等电子元件,其电路图如下所示:
A22: 分立半导体器件知识与应用专题--二极...
时间:2026-03-07
Nexperia发布专为USB4和Thunderbolt接口设计...
时间:2026-03-07
采用蓝牙技术的车辆监控系统电路设计
时间:2026-03-07
Diodes推出 80V 低 IQ 理想二极管控制器,可...
时间:2026-03-07
智能蓝牙电路设计图集锦 —电路图天天读(6...
时间:2026-03-07
3.3V供电的RS485接口远距离数据通信电路设计
时间:2026-03-07
USB接口数模转换系统电路设计
时间:2026-03-07
如何选择合适的TVS管
时间:2026-03-07
东芝小型开关二极管HN1D05FE产品介绍
时间:2026-03-07
简易多种协议隔离器接口电路设计
时间:2026-03-07
彩灯电路
时间:2026-03-05
三相异步电动机原理
时间:2026-03-04
三相异步电动机的七种调速方式
时间:2026-03-04
转角测量电路
时间:2026-03-05
经典的正弦波发生电路
时间:2026-03-05
电动机单线远程正反转控制电路图
时间:2026-03-04
USB转232电路图
时间:2026-03-04
电度表的工作原理
时间:2026-03-04
电风扇红外遥控器2
时间:2026-03-04
三相异步电动机的拆装详讲
时间:2026-03-04