平方根模式下的AD532模拟处理器电路
电路图基础2026-03-07
平方根模式下的AD532模拟处理器电路显示了连接模式为平方根,ADS532模拟处理器芯片。类似的分工模式与反馈运算放大器连接输出。
基于CD4013实现的一按键双功能电路详解
时间:2026-03-07
CD4013的双D触发器介绍
时间:2026-03-07
基于CMOS集成的CD4013触摸开关解析
时间:2026-03-07
信号调理电路的原理及其作用解析
时间:2026-03-07
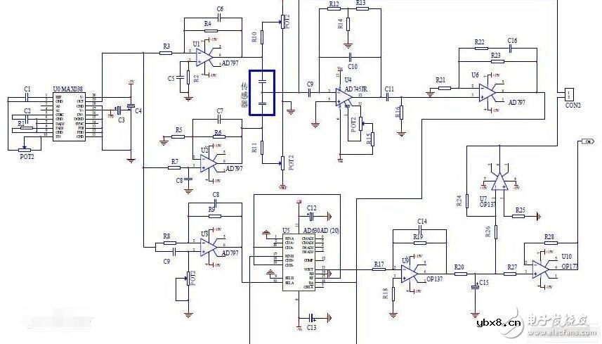
流量计的信号调理电路图分析
时间:2026-03-07
光电耦合直流控制电路及其应用
时间:2026-03-07
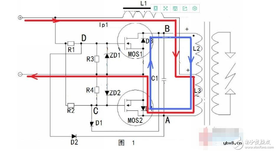
如何自制最简单zvs升压电路图?其操作步骤解...
时间:2026-03-07
关于RS-485干扰和功耗优化的问题
时间:2026-03-07
基于WiFi的智能插座电路及原理分析
时间:2026-03-07
基于Zynq的图形生成电路的软硬件设计
时间:2026-03-07
彩灯电路
时间:2026-03-05
三相异步电动机原理
时间:2026-03-04
三相异步电动机的七种调速方式
时间:2026-03-04
转角测量电路
时间:2026-03-05
经典的正弦波发生电路
时间:2026-03-05
电动机单线远程正反转控制电路图
时间:2026-03-04
三相异步电动机的拆装详讲
时间:2026-03-04
USB转232电路图
时间:2026-03-04
电度表的工作原理
时间:2026-03-04
电风扇红外遥控器2
时间:2026-03-04