KOA耐压800V片式电阻介绍
电子元件2026-03-05
耐高压片式电阻 HV73V / HV73V-RT 你想不到 一颗小小电阻能支持800V电压! 特 点
片式固定电阻器简介
电子元件2026-03-05
简介 片式固定电阻器,俗称贴片电阻(SMD Resistor) ,是金属玻璃铀电阻器中的一种。是将金属粉和玻璃铀粉混合,采用丝网印刷法印在基板上制成的电阻器。耐潮湿和高温, 温度系数小。可大大节约电路空间成本,使设
KOA耐高温厚膜片式电阻HSG73P介绍
时间:2026-03-05
电路保护的技术和器件使用方法
时间:2026-03-05
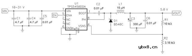
DCDC降压输出5V或3.3V电路设计
时间:2026-03-05
湿敏电阻应用电路电路工作过程
时间:2026-03-05
气敏电阻的型号是如何命名的?
时间:2026-03-05
压敏电阻应用电路工作过程
时间:2026-03-05
讲讲电阻的九大作用有哪些?
时间:2026-03-05
电阻常见作用:分压、分流和限流
时间:2026-03-05
电阻在电子线路中的作用有哪些?
时间:2026-03-05
怎么识别色环电阻器?色环电阻器怎么判断呢...
时间:2026-03-05
关于STM32WL LSE 添加反馈电阻后无法起振的...
时间:2026-03-05
电阻的标称阻值和允许偏差
时间:2026-03-05
合金电阻与贴片电阻有什么区别?你知道合金...
时间:2026-03-05
3PEAK高压零漂放大器契合精密应用
时间:2026-03-05
零欧电阻的功能
时间:2026-03-05
PPTC热敏电阻在电池中的应用
时间:2026-03-05
水泥电阻规格及型号
时间:2026-03-05
气敏电阻的型号命名方法是怎样的
时间:2026-03-05
国巨片式电阻缺货涨价之应对方案 你要知道电...
时间:2026-03-05
RI-80F型高压高阻玻璃釉膜电阻分压器
时间:2026-03-05