智能电网的建设对电力系统的影响
时间:2026-03-05
智能电网能为我们带来的好处
时间:2026-03-05
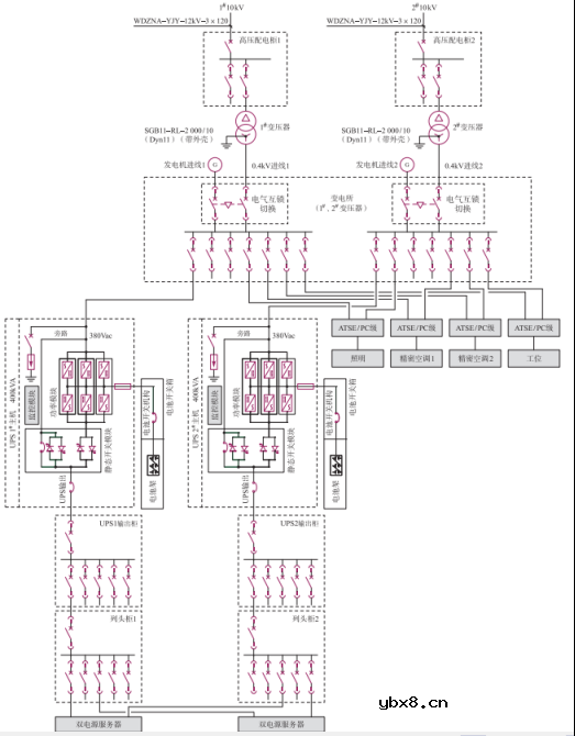
安科瑞数据中心配电系统设计解决方案
时间:2026-03-05
光伏逆变器介绍
时间:2026-03-05
电力网络中的常见的潮流计算
时间:2026-03-05
新型电力系统—电网端监控方案
时间:2026-03-05
中低压开关柜内部发生电弧故障的原因和原理
时间:2026-03-05
配电室智能监控系统软件设计
时间:2026-03-05
TE Connectivity支持光伏发电 助力可再生能...
时间:2026-03-05
如何合理地选择配电电缆和断路器
时间:2026-03-05
彩灯电路
时间:2026-03-05
三相异步电动机原理
时间:2026-03-04
转角测量电路
时间:2026-03-05
经典的正弦波发生电路
时间:2026-03-05
三相异步电动机的七种调速方式
时间:2026-03-04
电度表的工作原理
时间:2026-03-04
电动机单线远程正反转控制电路图
时间:2026-03-04
三相异步电动机的拆装详讲
时间:2026-03-04
USB转232电路图
时间:2026-03-04
石英晶体钟脉冲发生器
时间:2026-03-05