当运算放大器遇上滤波器
时间:2026-03-05
看电路图有没有哪些捷径可走呢?
时间:2026-03-05
分压电路怎么求的呀?
时间:2026-03-05
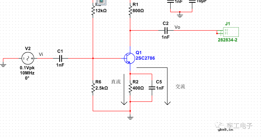
用这个方法可以快速区分直流负反馈与交流负...
时间:2026-03-05
什么是电阻器?电阻器选型应该注意什么?
时间:2026-03-05
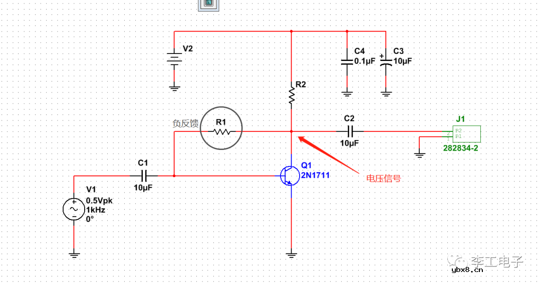
音频放大电路中的负反馈电路
时间:2026-03-05
一文详解变压器运行方式及操作规则
时间:2026-03-05
浅谈弱电和强电系统
时间:2026-03-05
工艺可靠性电迁移EM测试
时间:2026-03-05
浅谈智能电网末端设备晃电的解决方案
时间:2026-03-05
瞬间抑制二极管(TVS)/瞬间抑制二极管(TVS)是...
时间:2026-03-04
什么是霍尔传感器
时间:2026-03-05
半导体材料的主要种类有哪些?
时间:2026-03-04
高级封装,高级封装是什么意思
时间:2026-03-04
数字比较器,数字比较器是什么意思
时间:2026-03-04
常用整流二极管型号大全
时间:2026-03-04
S/HS固态继电器原理简介
时间:2026-03-04
稳压二极管的选用和代换
时间:2026-03-04
TVS器件的电特性有哪些
时间:2026-03-04
TVS二极管的分类/应用,TVS二极管的特点/选用...
时间:2026-03-04