变压器油色谱分析仪(工作原理_优点_应用_操...
时间:2026-03-06
变压器铁芯的常见问题_变压器铁芯故障的测试...
时间:2026-03-06
一文看懂变压器铜箔的作用及绕法
时间:2026-03-06
详解变压器的类型及其结构、参数
时间:2026-03-06
变压器“结构、轻瓦斯、重瓦斯保护”及事故...
时间:2026-03-06
开关变压器伏秒容量的意义_开关变压器伏秒容...
时间:2026-03-06
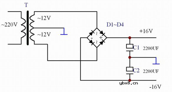
双12v变压器怎么接线
时间:2026-03-06
变压器220变12v接线法(附电路图)
时间:2026-03-06
低频变压器和高频变压器的区别和原理分析
时间:2026-03-06
浅谈低频变压器绕线参数问题 EI型低频变压器...
时间:2026-03-06
彩灯电路
时间:2026-03-05
三相异步电动机原理
时间:2026-03-04
转角测量电路
时间:2026-03-05
经典的正弦波发生电路
时间:2026-03-05
袖珍节拍器电路图
时间:2026-03-05
电度表的工作原理
时间:2026-03-04
电动机单线远程正反转控制电路图
时间:2026-03-04
三相异步电动机的拆装详讲
时间:2026-03-04
三相异步电动机的七种调速方式
时间:2026-03-04
USB转232电路图
时间:2026-03-04