最近看到有个小伙伴留言说电源出现问题,维修了更换了很多元器件,也量过变压器的引脚通断没有问题,但是最后还是发现是变压器的问题,所以问一下要怎么判断变压器是否出现问题。
要判断变压器是否出现问题,首先要了解变压器的几个参数。
变压器的分类:
我们一般将开关电源变压器分单激式开关电源变压器和双激式开关电源变压器,两种开关电源变压器的工作原理和结构并不是一样的。单激式开关电源变压器的输入电压是单极性脉冲,而其还分正反激电压输出;而双激式开关电源变压器的输入电压是双极性脉冲,一般是双极性脉冲电压输出。
变压器的特性:
1.电压比:指变压器的初级电压与次级电压的比值。
2.直流电阻:即铜阻。
3.效率:即输出功率/输入功率*【100%】
4.绝缘电阻:变压器各绕组之间及对铁心之间的绝缘能力。
5.抗电强度:变压器在1秒或1分钟之内能承受规定电压的程度。
变压器的组成:
开关电源变压器的主要材料:磁性材料,导线材料和绝缘材料是开关变压器的核心。
磁性材料:开关变压器使用的磁性材料为软磁铁氧体,按其成分和应用频率可分为MnZn系和NiZn系两大类。前者具有高的导磁率和高的饱和磁感应,在中频和低频范围具有较低损耗。磁芯的形状很多,如EI型,E型,EC型等。
导线材料—漆包线:一般用于绕制小型电子变压器的漆包线有高强度聚酯漆包线(QZ)和聚氨酯漆包线(QA)两种。根据漆层厚度分为1型(薄漆型)和2型(厚漆型)两种。前者的绝缘涂层为聚酯漆,具有优越的耐热性,绝缘性抗电强度可达60kv/mm;后者绝缘层为聚氨酯漆,具有自粘性强,有自焊性能(380℃),可不用去漆膜就可直接焊接
压敏胶带:绝缘胶带抗电强度高,使用方便机械性能好,被广泛应用在开关变压器线圈的层间,组间绝缘和外包绝缘。必须达到下列要求:粘性好,抗剥离,具有一定的拉伸强度,绝缘性能好,耐压性能好,阻燃和耐高温
骨架材料:开关变压器骨架与一般的变压器骨架不同,除了作为线圈的绝缘与支撑材料外,还承担了整个变压器的安装固定和定位的作用,因此制作骨架的材料除了满足绝缘要求外,还应有相当的抗拉强度,同时为了承受引脚的耐焊接热,要求骨架材料的热变形温度高于200℃,材料必须达到阻燃,且还应加工性好,易于加工成各种形状。
变压器的工作原理:
开关电源变压器和开关管一起构成一个自激(或他激)式的间歇 振荡器,从而把输入直流电压调制成一个高频脉冲电压。起到能量传递和转换作用。在反激式电路中, 当开关管导通时,变压器把电能转换成磁场能储存起来,当开关管截止时则释放出来。在正激式电路中,当开关管导通时,输入电压直接向负载供给并把能量储存在储能电感中。当开关管截止时,再由储能电感进行续 流向负载传递。把输入的直流电压转换成所需的各种电压。
发2个网上大神发的关于变压器的资料:

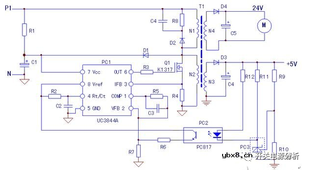
上图为并联在开关变压器一次绕组N1两端的电压吸收网络。(a)、(b)、(c)分别为常见的三路电路模式,其目的是提供开关管的反向电流通路,抑制开关管截止期间漏/源(或集电极/发射极)极间反向电压的幅值,保护开关管的安全及避免磁势积累。当(a)电路中的C29漏电;(b)电路中的Z1~Z3击穿或漏电;(c)C电路中的Z101击穿或漏电时,导致开关变压器过载,其二次绕组感生电压降低。此时,对开关管Q1/T103来说,虽然不会导致其过载(正处于截止期间),但因二次绕组的感生电压降低(参见图2电路),当N2绕组感生电压偏低(如低于10V/PC1的欠电压动作阀值)时,引起内部振荡电路停止工作,出现间歇振荡的故障(表现为打咯)现象。注意,此电压间歇振荡现象是由PC1的欠电压动作所引起,而非常规的由二次负载电路过载所引起的过载保护,此时检查负载电路,当然不会存在过载故障。

当图1中(a)电路的C29虽然已经漏电损坏,但其漏电电阻达数千欧姆时;当图1中(b)电路的Z1~Z3击穿或漏电,但其击穿电压达数伏以上(超出数字万用表二极管挡的量程,或击穿电压达9V以上,超出指针万用表内部电池的电压值)或其漏电电阻也为数千欧姆时;图1中(c)电路的双向击穿二极管Z101击穿或漏电时,无论是指针式万用表或数字式万用表,即使我们耐心细致地测量了多次,也可能无法得出C29、Z1、Z101已坏的准确结论!
方便起见,以图2中N1两端并联的电路为例,当C4的漏电电阻达数千欧姆时,如果用数字式万用表的二极管挡来测量(将表笔搭于C4两端)正、反向测量两次的话,显然,其中一次测量结果是D2的正向导通压降,一次测量显示为无穷大“1”,无法得出C4已经漏电的准确测量结果;如果用指针式万用表的电阻挡不测量的话,所测得数值为C4漏电阻和R8和相关联并联外电路的总并联电阻值,因此数值较大,也不容易使人判断C4已经漏电损坏。
像图1的(b)电路,当Z1虽然已经损坏,但其击穿值远远高于万用表内电池电压时,所测也仅为二极管的正向电阻值(或正向导通压降),其反向电阻值也是极大的;图1的(c)电路,如果其故障击穿值远高于万用表内部电阻电压时,则其正、反向导通压降或正、反向电阻值都是极大的,根本无法判断其已经坏掉!
应该知道,电容漏电或二极管的击穿状态,只有当加于元件两端的电压高于一定阀值时,元件的故障状态才会有所表现。万用表在低电压条件下的测试,故障元件有时却会“表现正常”。这也是电工师傅在测试电缆或绕组之间的绝缘时,为何要丢开万用表换用绝缘摇表的缘故。
综上所述,当图中的C29、Z1、Z101等元件损坏后,事实上我们对该元件测量了多遍, 仍为测量结果所蒙蔽时,而对其它元件的测量判断也非常显明(没有问题)时,这时脑海中也会就会冒出一个故障判断,也许是开关变压器坏掉(内部匝间短路)了吧?有的维修者可能会采取进一步的措施,如用振荡小板代替除3844及全部外围电路(N1绕组两端并联的电压吸收回路却没有动它),代用后结果仍然是故障依旧,如此似乎更证实了开关变压器的故障嫌疑。如果手头同型号的开关变压器可以代换试验的话,则应该轻易修复的故障机器,也许从此就会沉睡在某一角落里了。
可以想见,开关变压器坏掉的机率是极低的,对于间歇振荡所表现出来的“疑难故障”,所以会误判为开关变压器损坏,是说明我们的故障检测方法上,还是有局限之处。
审核编辑:刘清
TIL601~TIL604 LS600 LS602 LS61
时间:2026-03-06
TIL601~TIL604 LS600 LS602 LS61
时间:2026-03-06
TIL601~TIL604 LS600 LS602 LS61
时间:2026-03-06
TIL601~TIL604 LS600 LS602 LS61
时间:2026-03-06
TIL3009~TIL3012参数测量电路图
时间:2026-03-06
TIL3009~TIL3012管脚电路图
时间:2026-03-06
TIL3009~TIL3012管教封装尺寸电路图
时间:2026-03-06
TIL3009~TIL3012逻辑电路图
时间:2026-03-06
TIL3009-TIL3012电阻负载电路图
时间:2026-03-06
TIL3009-TIL3012具有非灵敏栅感性负载的双向...
时间:2026-03-06
玻璃釉电容器的结构与特点
时间:2026-03-05
关于STM32WL LSE 添加反馈电阻后无法起振的...
时间:2026-03-05
电阻的标称阻值和允许偏差
时间:2026-03-05
使用过滤器电容器和诱导器来抑制受辐射的EM...
时间:2026-03-05
如何区分电容的正负极
时间:2026-03-05
瓷片电容的意义以及电容抗扰电路设计与分析
时间:2026-03-05
电容电感区别在哪里?特性差异是什么?可编...
时间:2026-03-05
浅谈高压贴片电容分类与性能参数
时间:2026-03-05
聚四氟乙烯电容器的结构与特点
时间:2026-03-05
漆膜电容器的结构与特点
时间:2026-03-05