四档可选定时器,定时时间可从数分钟到四小时,四档任意选择。由于输出电流大,可提供100MA的负载电流,并且保证在预调的时间,提供有效的输出电流去驱动双向晶闸管等大电流负载,因而适用于各种需要定时控制的场合。
工作原理如图所示。图中,SBl为起动开关,sB2为停止开关。当按下起动开关SB1后,直流电源经R2对电容c3充电,集成运算放大器A同相输入端3的电位高于反相输入端2,A输出高电位去触发双向晶闸管VS,使V5导通。交流电源经VS加至用电负载,定时供电开始。当释放SBl后.C3经A同相输入端放电,放电时间的长短决定于c3的容量和电阻R6一R9的阻值大小以及A反向端②电位的高低。当c3电位下降至反向端电位以下时,A输出接oV,v5无控制电压而截止,定时供电结束。

停止开关sB2是在定时时间内要立即中止定时时用的。当SB2按下后,c3通过R4迅速放电,定时立即停止。
调节电位器RP.可调准A的②端基准电位。电源部分不用变压器而用电容降压供电。电路形式简单、成本低、体积小、不发热。电阻Rl为电容c1提供泄放电流回路。定时时间可参考下表。

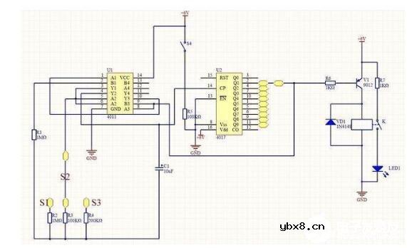
与非门U1的第1、2、3脚、U1的第4、5、6脚以及RI~R4、CI构成一个可控振荡器,当U1的第
1脚输入端为低电平时,振荡器将停止振荡;为高电平时,振荡器将开始振荡工作,其振荡周期约为T=2.2RC。
开关S1、S2、S3是定时挡位选择开关,通过开关选择,分别将电阻R2、R3、R4接入振荡器电路中,从而改变振荡器的工作频率。U2是十进制计数器/脉冲分频器,当CP端(第14脚)连续输入振荡器的脉冲时,它的输出端Q0~Q9依次变为高电平,选择不同的Q输出端,可以将每档设定的定时时间扩大2~9倍,图中选择的是Q1端。
开关S4是复位按钮。定时器使用时先选择好S1、S2、S3的挡位,例如可以将S2闭合,也就是将电阻R3接入振荡电路。接通电源,按一下复位按钮的S4,+6V电源作用于U2的复位端(第15脚),使得U2复位,Q0端为高电Q1~Q9端均为低电平。其中Q1端的低电平,路经过与非门反相器U1的第10脚反相后,变为高电平,并送到U1的输入端第1脚,振荡器工作,不断输出脉冲信号。另路通过R6加到三极管V1的基极,由于V1是PNP型管,故V1导通,继电器K吸合,常开触点闭合,发光二极管LED1点亮,表明计时已经开始。
当振荡器向U2的CP端连续输入计数脉冲时,Q1、Q2、……Q9端应依次变为高电平,但当Q1为高电平时,经过U1的8、9脚反相后,U1的输出端第10脚变为低由平,U1的第1脚也将变为低电平,振荡器停止工作。同时Q1端的高电平经过电阻R6加到V1基极,V1将由导通状态变为截止状态,继电器线圈失电,常开触点断开,发光二极管LED1熄灭,表示定时时间已到。

相关热词:#定时器
无线遥控器电路图制作
时间:2026-03-07
无线电遥控门铃电路原理图
时间:2026-03-07
NE555过流保护检测器电路图
时间:2026-03-07
串联谐振升压原理
时间:2026-03-07
谐振回路的工作原理
时间:2026-03-07
电容降压电路原理
时间:2026-03-07
实用的电容降压电路
时间:2026-03-07
低成本的阻容降压电路原理图分析
时间:2026-03-07
阻容降压原理及电路
时间:2026-03-07
阻容降压电路的误区
时间:2026-03-07
彩灯电路
时间:2026-03-05
三相异步电动机原理
时间:2026-03-04
三相异步电动机的七种调速方式
时间:2026-03-04
转角测量电路
时间:2026-03-05
经典的正弦波发生电路
时间:2026-03-05
电动机单线远程正反转控制电路图
时间:2026-03-04
三相异步电动机的拆装详讲
时间:2026-03-04
USB转232电路图
时间:2026-03-04
电度表的工作原理
时间:2026-03-04
电风扇红外遥控器2
时间:2026-03-04