排阻电路符号
电子元件2026-03-05
所谓排阻就是若干个参数完全相同的电阻,它们的一个引脚都连到一起,作为公共引脚。其余引脚正常引出。所以如果一个排阻是由n个电阻构成的,那么它就有n+1只引脚,一般来说,最左边的那个是公共引脚。它在排阻上一
信号完整性-有损线的特性
时间:2026-03-05
配电变压器档位调整 配电变压器的电压分接开...
时间:2026-03-05
信号完整性-衰减与眼图
时间:2026-03-05
谐波给公共电网的影响 如何抑制谐波
时间:2026-03-05
信号完整性学习笔记之电感对反射的影响
时间:2026-03-05
贴片NTC热敏电阻在5G电子设备中的应用
时间:2026-03-05
母线停送电原则及停电操作
时间:2026-03-05
为什么离散实现不能提供高精度的电阻电流传...
时间:2026-03-05
分析一个工作中常用的带有放大功能的高精度...
时间:2026-03-05
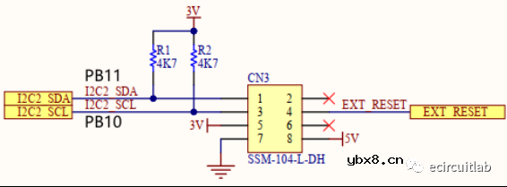
STM32F0系列MCU硬件电路外设设计
时间:2026-03-05
关于STM32WL LSE 添加反馈电阻后无法起振的...
时间:2026-03-05
电阻的标称阻值和允许偏差
时间:2026-03-05
合金电阻与贴片电阻有什么区别?你知道合金...
时间:2026-03-05
3PEAK高压零漂放大器契合精密应用
时间:2026-03-05
零欧电阻的功能
时间:2026-03-05
PPTC热敏电阻在电池中的应用
时间:2026-03-05
水泥电阻规格及型号
时间:2026-03-05
气敏电阻的型号命名方法是怎样的
时间:2026-03-05
国巨片式电阻缺货涨价之应对方案 你要知道电...
时间:2026-03-05
RI-80F型高压高阻玻璃釉膜电阻分压器
时间:2026-03-05