朋友让我看一块电路板,分析其耳机输出电路。
因为其中的输出耦合电容有6个这么多,有点奇怪。
耳机输出电路的实物外观长这样:

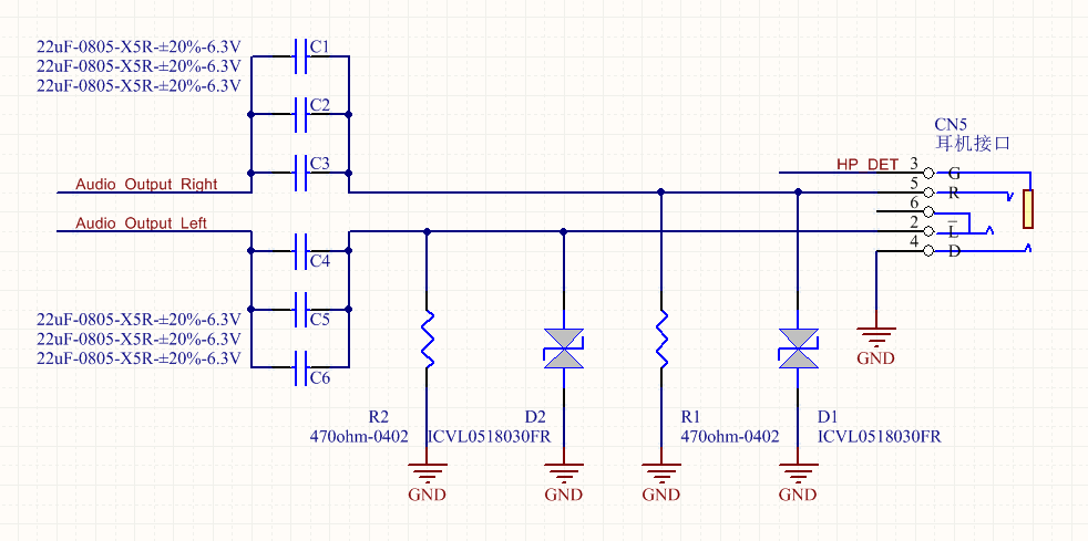
音频解码芯片(型号WM8988)输出音频信号,经过6个耦合电容,最终在耳机接口输出:









要知道人耳对声音的接收范围是20Hz到20KHz,这个电路板设计的低频理论值只到150.8Hz,相对20Hz似乎偏高。
三、进一步刨根问底 继续翻查音频解码芯片(型号WM8988)的数据手册:



突破人形机器人控制器性能瓶颈:高效稳定的...
时间:2026-03-05
一文讲懂开关电源的阻尼振荡
时间:2026-03-05
使用过滤器电容器和诱导器来抑制受辐射的EM...
时间:2026-03-05
智能硬件遭遇销量困局 看社区O2O如何破解
时间:2026-03-05
物联网新时代,关于安全的5大错误认知
时间:2026-03-05
智能停车场一体化控制器方案简述
时间:2026-03-05
ZigBee应用于智能家居是否存在严重漏洞?
时间:2026-03-05
推动物联网发展,供电是基础设备的生命线
时间:2026-03-05
楼宇对讲走向标准化 四大发展方向明确
时间:2026-03-05
最帅“黑”科技:让普通手机可扫描3D
时间:2026-03-05
关于STM32WL LSE 添加反馈电阻后无法起振的...
时间:2026-03-05
玻璃釉电容器的结构与特点
时间:2026-03-05
电解电容器的结构与特点
时间:2026-03-05
浅谈电解电容检测及选用
时间:2026-03-05
表贴电容的分类
时间:2026-03-05
CB11型聚苯乙烯薄膜电容器
时间:2026-03-05
3PEAK高压零漂放大器契合精密应用
时间:2026-03-05
绝缘电阻表原理_绝缘电阻表的作用
时间:2026-03-05
绝缘电阻用什么来测量_绝缘电阻测量方法
时间:2026-03-05
压敏电阻坏了怎么替代
时间:2026-03-05