当前位置:首页 > 维修 > 正文

长虹LED48C2000i型电视机出现三无故障的维修

来源:网络  发布者:电工基础  发布时间:2026-03-09 16:07
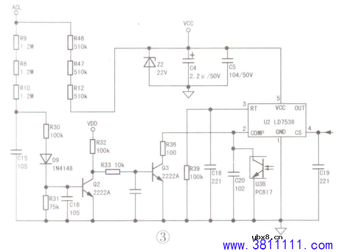
一台长虹LED48C2000i型电视机出现三无故障。开盖检查,该机采用JCL35D-1MK型电源组件。上电,测得开关电源输出的12V电压为0V,但12V输出端对地不短路,判定开关电源有故障。测300V电压正常,但电源芯片U2 (LD7538
一台长虹LED48C2000i型电视机出现三无故障。
开盖检查,该机采用JCL35D-1MK型电源组件。上电,测得开关电源输出的12V电压为0V,但12V输出端对地不短路,判定开关电源有故障。测300V电压正常,但电源芯片U2 (LD7538)⑤脚(VCC)电压为3.0V,明显异常。拆下U2再测,还是3V,说明⑤脚外围电路有问题,相关电路如图3所示。经查,稳压管Z2(22V)软击穿,更换Z2后试机,故障排除。

长虹LED48C2000i型电视机出现三无故障的维修

相关热词:#液晶维修