当前位置:首页 > 维修 > 正文

一例让人崩溃的尚朋堂牌H3601型电磁炉故障维修札记

来源:网络  发布者:电工基础  发布时间:2026-03-09 16:08
故障现象:一台尚朋堂牌H3601型电磁炉插电无反应。分析与检修:通过故障现象分析,说明电源电路未工作。拆开外壳后察看,发现12A保险丝(熔丝管)已炸裂,说明有过流现象。在路检测时,发现功率管IGBT(FGA25N120)
故障现象:一台尚朋堂牌H3601型电磁炉插电无反应。
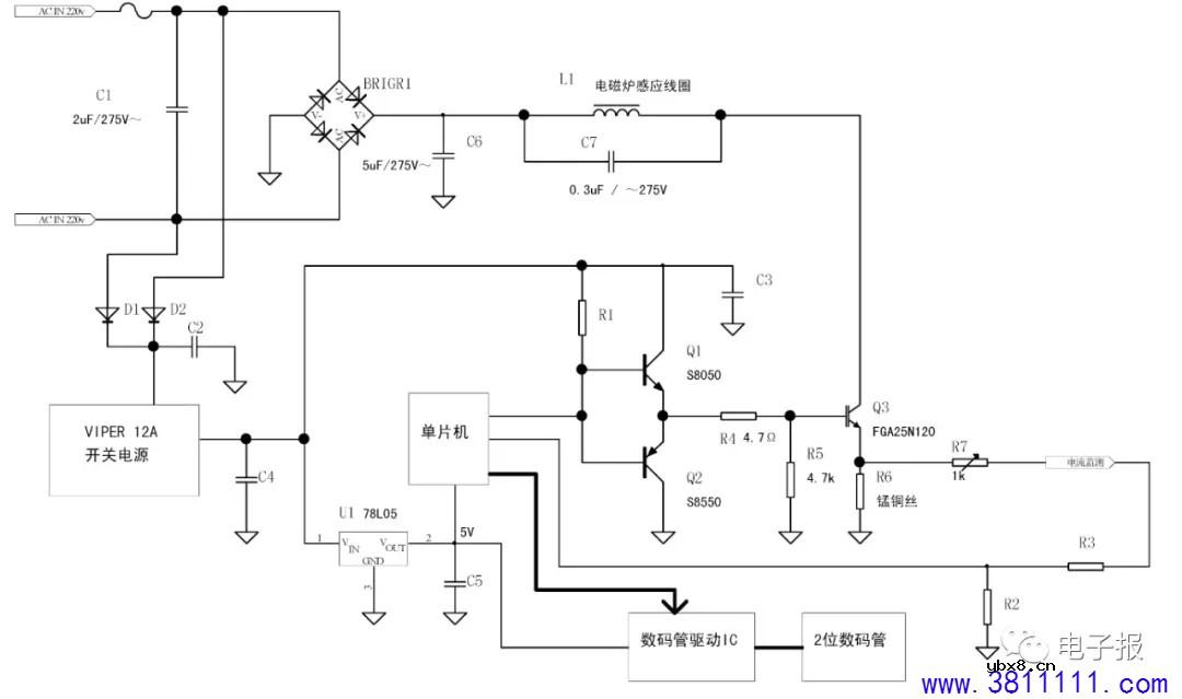
分析与检修:通过故障现象分析,说明电源电路未工作。拆开外壳后察看,发现12A保险丝(熔丝管)已炸裂,说明有过流现象。在路检测时,发现功率管IGBT(FGA25N120)的3个引脚间的阻值几乎为零,说明IGBT已短路损坏。从PCBA中脱开IGBT的引脚,检测整流桥堆等元件正常,以为这个问题很简单,估计就是IGBT损坏所致,更换坏件即可排除故障。但更换FGA25N120、12A保险丝后通电试机,就见机内一闪,随着“啪”的一声,保险丝又炸裂了,怀疑IGBT再次损坏。经检测,果然IGBT又击穿损坏,感觉碰到了一个“硬茬”。仔细检查后,发现这次损坏的器件除了保险丝、IGBT外,还有IGBT旁的一支电阻,它已完全烧黑,看不清楚阻值。察看线路,发现该电阻是IGBT G极所接的限流电阻,所以怀疑驱动电路异常。在线检测,发现驱动管S8050、S8550损坏。因不清楚功率管栅极串接电阻的阻值,在没有深入学习同类产品电路原理的情况下,想到某些音响功放电路中,场效应功率管栅极所串电阻的阻值多小于1kΩ,所以随意的取了个折中值,用一只470Ω/0.25W电阻更换后,并参考了同行的经验,同时更换了5μF、0.3μF这2只高压电容。检查无误后通电试机,整机恢复正常。由于对电磁炉的工作原理一知半解,感觉300V供电滤波电容的容量仅为5μF,好像有点太吝啬了,应适当加大容量。因此,画蛇添足的在5μF电容两端并接一支同规格的高压电容,以提升电源的稳定性。结果,悲剧再次上演,保险管居然又爆了。检查后,发现新加的5μF高压电容居然焊错位置,焊接到0.3μF电容两端,这意味着谐振电容的容量变成了5.3μF。心里暗暗叫苦,IGBT肯定又烧了,复查后确认IGBT、保险丝损坏。更换功率管和保险丝,并确认新增的5μF电容是和原有的电容并联后试机,心想这次损坏应是个意外。为了防止意外,笔者采用网上介绍的限流测试法,在功率管的C极回路中串入一只100W灯泡后试机,结果灯泡一闪一闪的,说明电路还有问题!感觉头皮都发麻了,在没找到故障原因前,决定还是先把拆除新增的5μF高压电容,将电路恢复原状。再次通电试机,整机工作正常,以为故障排除,交付给用户。但用户后没用几次又坏了,鉴于此前的维修经历,决定不再凭感觉盲修,依据实物绘制了相关电路原理图,如附图所示。

一例让人崩溃的尚朋堂牌H3601型电磁炉故障维修札记


根据附图测试,结果还是IGBT和12A保险管损坏。看到之前更换的R4,笔者隐约猜到IGBT的损坏原因,很有可能就是R4的阻值过大,导致IGBT因损耗大而损坏。这次除了将IGBT、保险管换新后,还参考了其他电磁炉相关电路,将R4改为4.7Ω电阻。为了确保不必要的损失,确认驱动电路其他元件正常后,决定利用电源功率测试仪监控电磁炉的工作状态,以利于故障的分析。开机后,功率测试仪显示的最大功率为2100W左右,最大工作电流偶尔会略超10A。从数据来看,电磁炉工作状态基本正常,只是电流略超大。微调电流取样电路的可调电阻后,使最大工作电流降到10A以内。烧水试机,发现电磁炉工作时,面板上的LED数码管有时会出现闪烁现象,感觉像是电源滤波不良,这显然是不正常的,说明电路还存有故障隐患。随即又拆机,对18V、5V供电电路进行排查,把18V、5V供电中相应的滤波电容,还有驱动电路供电端的滤波电容全部换新后通电试机,结果LED数码管还是偶尔的闪烁,说明18V和5V电源正常。但一时又找不出故障原因,决定暂时不管这种情况,继续进行通电试用,结果又悲剧了,电磁炉又坏了,欲哭无泪啊!真的要崩溃了,这玩意还真的比较棘手,难度超出预期很多,也着实感觉有点累了,就把它搁置在一边。




几天后,再次检查,发现还是功率管IGBT和保险丝损坏。检测驱动管正常,电源电压也正常,就奇怪了,那还有什么地方不对呢?莫非还是网友们常说的那3个高压电容又出问题了呢?由于之前已更换过C6、C7,此次重点检查了交流输入端的2μF滤波电容。拆下一测,容量居然只有0.67μF了。这个电容的作用本身只是用于电源的功率因素校正和电磁兼容的,它的容量减少也不至于导致IGBT功率管坏呀?纳闷之余,还是先将失效的2μF电容、功率管、12A保险管换新后,接入功率测试仪,准备第6次的通电测试。通电后,功率测试仪显示待机功率0.65W;以最大功率烧水时,电源的消耗功率为1900W左右,最大工作电流低于10A,但不稳定,有点波动。加热一会儿后,电磁炉的LED数码管显示“E0”字符,并自动停止加热,功率测试仪监测的整机电流已降到0。查询尚朋堂电磁炉的故障代码可知,E0提示电磁炉没有检测到锅具。这真的有点邪门,烧管的问题还没彻查清楚,又冒出来个新问题,难道IGBT又坏了?还是因为维修不当导致故障扩大呢?
依据手头现有的资料,查找不检锅的原因,检测IGBT及同步电路的取样电阻正常,接着又查了很多部位,仍没有进展,难道C6、C7又失效了?那可是刚换没多久的,没有理由坏的这么快。万般无奈之际,抱着试一试的态度,再次检查C6、C7,结果让人非常惊讶,C7的容量正常,而C6的容量不足2.7μF,容量少了近一半。原因终于找到了,禁不住一阵狂喜,什么屡损IGBT、显示故障代码E0、数码管闪烁等异常现象就可以解释了。但这个C6的容量变化,究竟是该电容质量不好导致使用过程中容量减少,还是更换前的容量就不足呢?没法确定,由于更换电容时并未检测,而是默认新件都是正常的,所以该电容的异常原因还需查证。
对于对当前故障来说,用5μF电容更换C6就应排除。吸取上次的教训,在更换电容前,特意用表确认其容量正常后才装入电路,并且在输入端接功率测试仪后通电测试,功率测试仪显示电磁炉的待机功率为0.65W,稳定不变;开机后,用最大功率进行烧水测试,消耗的电源功率为1900W左右,最大工作电流限制在10A以内,并保持相对稳定的工作状态。调节电磁炉面板上的功率键,可以观察到工作电流的稳定步进变化。长时间工作,未再出现异常情况。为验证此次维修是否真的根除故障,将此电磁炉放在家里连续使用一周,电磁炉工作状态稳定,说明问题已彻底解决。
【维修结论】该电磁炉屡损IGBT是因C1(2μF)、C6(5μF)失效所致。而维修时因对驱动电路器件参数处置的不当,加上C6容量不足等原因,导致IGBT因热损耗过大而多次损坏。
【经验总结】通过本次堪称曲折无限而又奇葩的维修经历,归纳了以下几点电磁炉维修的经验供大家参考:
1)电磁炉的功率管IGBT损坏,要优先排查5μF/0.3μF/2μF这3只高压电容的容量,拆下测量比较准确。交流输入端的滤波电容C1(2μF)的容量可适当加大,容量加大到7μF都没有关系(需要视电路结构而定),但另外2只电容的容量值绝对不能私自改变的。
【编者注】加大C1的容量会提高滤波效果,但会消耗过多的电能,所以不建议加大该电容的容量。
2)电磁炉的维修最好能使用功率测试仪,以监测电磁炉的工作状态,通过真实有效的数据,能对维修的分析判断提供非常有益的帮助。网上有插座式功率测试仪,可以监测到耗电量、电压、电流、功率因数等参数,不仅实用且价格低廉。建议维修的朋友都能养成凭数据说话、分析判断的好习惯,避免走弯路。
3)更换电容前最好能够先用表测量下容量,做到状态心里有数,以防后续反复猜测和分析误判。
4)家电维修还是要先了解电路的工作原理,不能凭感觉修理。笔者曾是名音响发烧友,对音响电路和通信电子产品比较熟悉,但对电磁炉电路并不熟悉,所以维修时走好多弯路。由此可见,只有搞懂电路结构和工作原理后,故障的排查才能事半功倍,减少不必要的损失。

相关热词:#液晶维修