电工问答2026-03-07
手机操作系统 手机操作系统一般只应用在高端智能化手机上。目前,在智能手机市场上,中国市场仍以个人信息管理型手机为主,随着更多厂商的加入,整体市场的竞争已经开始呈现出分散化的态势。从市场容量、竞争状态和
TI工程师 可编程多化合物快速充电电路曝光
时间:2026-03-07
高性能多路复用数据采集系统电路设计
时间:2026-03-07
基于RFID的手持机快速充电电路模块设计
时间:2026-03-07
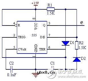
电路图天天读(24):采用555时基全自动快速...
时间:2026-03-07
基于STC12C5A32S2单片机数控电源兼电子表电...
时间:2026-03-07
电容传感器测量系统模块电路设计集锦
时间:2026-03-07
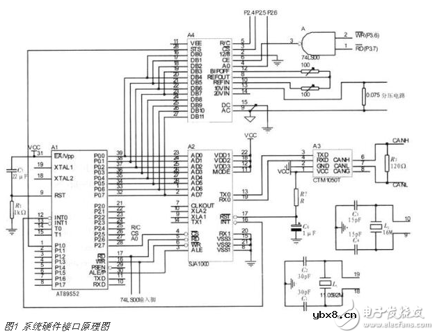
基于CAN总线EPB驻车电流采集节点系统电路设...
时间:2026-03-07
两种智能手机充电电路模块设计
时间:2026-03-07
多参数监测智能服饰系统电路设计
时间:2026-03-07
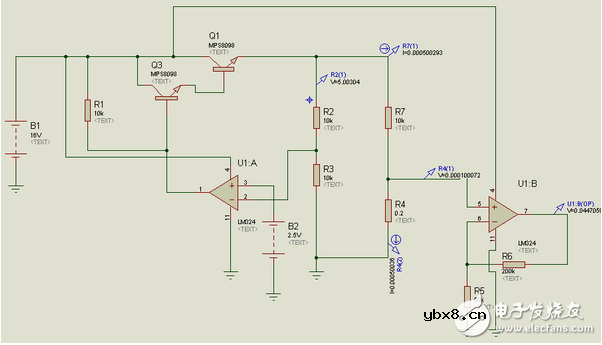
bq2004搭建的镍氢电池快速充电电路设计
时间:2026-03-07
什么是追踪缓存/转接卡?
时间:2026-03-06
瞬间抑制二极管(TVS)/瞬间抑制二极管(TVS)是...
时间:2026-03-04
什么是EPIC
时间:2026-03-06
什么是联合并行处理二级缓存?
时间:2026-03-06
什么是Speculative execution/SQRT?
时间:2026-03-06
什么是霍尔传感器
时间:2026-03-05
双向二极管起什么作用?
时间:2026-03-04
半导体材料的主要种类有哪些?
时间:2026-03-04
高级封装,高级封装是什么意思
时间:2026-03-04
数字比较器,数字比较器是什么意思
时间:2026-03-04